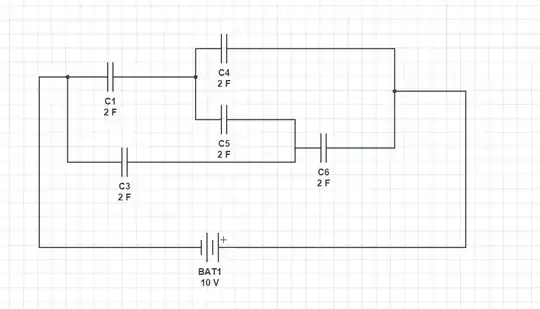
I simply can't figure out what the capacity of this circuit is.
I can do the math myself, I just need a hint how to create an equivalent circuit where it is obvious what is parallel and what is in series...

I simply can't figure out what the capacity of this circuit is.
I can do the math myself, I just need a hint how to create an equivalent circuit where it is obvious what is parallel and what is in series...
