4

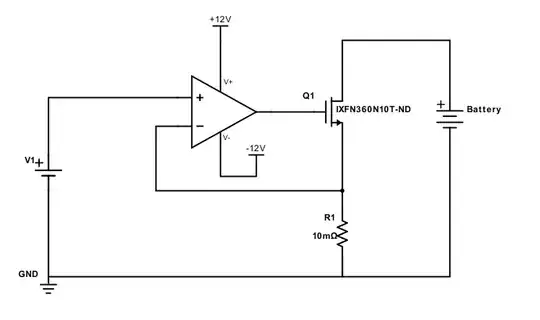
We are doing battery heat testing and want to be able to vary the current in the circuit to different test points up to 100A. Our circuit schematic is attached. The MOSFET is IXFN360N10T. We attached the MOSFET to a piece of aluminum with thermal paste underneath. The circuit works extremely well below about 20A. A change of 0.01V at V1 causes a 1A change through out test battery. Vds is around 3.7V at max.

However, the MOSFET heats up significantly and smokes out. According to the SOA chart, we should be well within the safe operating range of the transistor. What is going on and what can be done to perform the test that we want?Battery test circuit schematic

Jack
  • 41
  • 2
  • 5
    I looked through the datasheet quickly, and I don't see a Safe Operating Area (SOA) graph. Is there one you have been using? – W5VO Sep 23 '18 at 02:26
  • 2
    Sooo, how big is this "piece of aluminum"? Also, what's your battery voltage? – marcelm Sep 23 '18 at 12:38

4 Answers4

8

Per datasheet, maximum junction temperature is 175C. (Tj max)

Per datasheet, thermal resistance, junction to case is 0.18 K/W. (Rthjc)

You would like to dissipate up to around 370W, I guess. That must be a decent high-discharge cell to put out that much power. Let's just round it up to 400W.

So the maximum case temperature you can allow is:

  • 175 - 0.18 * 400 = 103 C

You need a heatsink and fan combo that can dissipate 400W while keeping the case under roughly 100 C. Let's say ambient temperature is 40C. So your heatsink rating must be:

  • (100 C-40 C) / 400 W = 0.15 K/W

So you are looking for a heatsink or heatsink and fan combo that can maintain that thermal performance (lower is better). Note that the unit C/W and K/W are the same thing when evaluating heatsink performance.

I think it may turn out to be impossible. After a quick look, the only thing I found was liquid cooled heatsinks that have 0.43 C/W thermal resistance. But you can look some more and see what turns up.

Generally, it will be cheaper to dissipate power in resistors than transistors, and power resistors are available that can operate continuously with surface temperatures far above 100C, so cooling is often much simpler.

Also, even though the OP said the application is within the safe operating area (SOA) I didn't see an SOA chart in the datasheet, so I am skeptical about that claim. My answer shows that this is a challenging or maybe impossible application, even if SOA is not a concern. But the SOA issue is also important.

user57037
  • 29,324
  • 1
  • 30
  • 85
  • You can use semiconductors, you just have to stay below a certain power limit per semiconductor. To do 400 watt, I guess 6 of them are required. With lots of heatsink. – Jeroen3 Sep 24 '18 at 07:35
  • @Jeroen3, yes, with the right combination of semiconductors, heat sinks and fans you can do it. But it will always be cheaper to use resistors if your only goal is to dissipate power, and if you use a large chassis mount resistor, you may not even need a heat sink or fan. – user57037 Sep 24 '18 at 14:01
5

This device is totally unsuited to your “linear” application and is failing due to the “spirito” effect documented by Paolo Spirito several years ago. If you read the data sheet you will see that its application is as a switching converter and that is the first clue meaning that this type of device is expecting to be driven at high gate-source voltages where thermal runaway problems don't happen.

The second clue is in figure 6. This tells you that operating with a linear control voltage will mean that as the device warms, it will suffer excessive thermal runaway. In short, as the device temperature starts to rise, a hot spot can form where the majority of the conducting current congregates thus making that hot spot even hotter and, within a very short time period (circa 1 milli second) that hot spot will reach temperatures far far in excess of the maximum junction temperature. See this projection of figure 6 from the IXFN360N10T data sheet: -

enter image description here

I estimate that if you drive the gate-source at voltages below 6.5 volts you may be likely to suffer from excessive thermal runaway and possible self-destruction. And, of course, as a device targeted at switching circuits this would be a daft thing to do because you would be looking for lowest \$R_{DS(ON)}\$ and using a GS voltage in excess of 10 volts.

This is a well documented phenomena so I don’t intend to provide more information other than to guide you to use IXYS devices that are intended for linear applications and, there are several offerings from them. Putting two MOSFETs in parallel doesn’t help either because the failure mode is one of positive thermal runaway.

Related question and answer

Another related question and answer

Andy aka
  • 456,226
  • 28
  • 367
  • 807
  • Would this still apply in current control mode or would a sense circuit be able to keep up as with LEDs? – K H Sep 24 '18 at 10:08
  • @KH it applies specifically to when controlling current and, no matter what sense circuit you have, it won't be able to stop some area of the MOSFET developing a hot spot. Certainly having a slow response will make things worse. – Andy aka Sep 24 '18 at 10:14
3

The mosfet is being fried because the total power dissipation is too much for it. Because you are using it as a variable resistance, it's power dissipation is determined by P=IV or P=I\$^2\$R, so even if it is rated for 100A, it can only conduct that much at its minimum operating resistance/voltage drop.
You can improve the operating current by:

using more cooling,
parallel MOSFETS(resistances),
a separate power dissipator,(using mosfets at low resistance to switch in other resistances).

I'm assuming you'd rather work in continuous linear mode, so I'd recommend using multiple MOSFETS in parallel, each with it's own current control and heatsink or a much larger heatsink and fan to share(look at old CPU heatsinks with heatpipes or switching to a switched mode current control and a separate load bank. If your current arrangement works up to 20A, I'd take maybe 10 mosfets, put them on 2 or 5 midsize cpu coolers with fans, each with its own matched current control resistor and op amp, all operating off the same reference, so your control will work in the same way, you will just get 10x the current for the same reference. You will need to dissipate the same power, but you'll be doing it in a much more sensible way.

If you want you could also build an input current controlled cuk converter with low input current ripple and a resistive load bank(fan and heater) to dissipate most of the the power separately from your thermally sensitive electronics.

K H
  • 4,123
  • 1
  • 11
  • 24
0

Cool. You can't expect anything else- the power you try to waste on MOSFET is roughly 70W, like soldering iron that easily goes to 400degC.

What you have to do is to put a power resistor between the drain and the battery. Actually, best is to use digital load, but it's expensive. So power resistors, different for each working point. MOSFET should only be used to switch on and off.