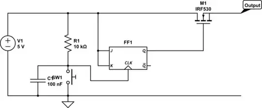
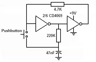
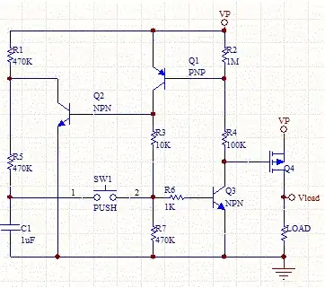
Not sure exactly what the end goal is but I thought I'd put this out there:
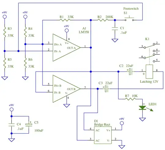
This is a great little circuit I like to use to drive bistable relays. It's pretty cheap to build as well.
Pressing the momentary switch toggles the state of the relay and the LED. It's not really picky about how long you hold down the button. Since the relay is latching, it won't draw much current most of the time.
In this configuration, the LED will turn on when the relay is in its set condition and off when the relay is reset. You can also connect R7 to the + terminal of C3 to make the LED turn on when the relay is reset instead.
I like to use this in guitar effects so I can bypass or engage the device with a momentary footswitch. Of course a 3PDT switch would do the same thing on its own, but the switching is quieter this way (no big pop) and momentary soft-touch footswitches feel much nicer than the big 3PDT ones.
Hope this helps.
