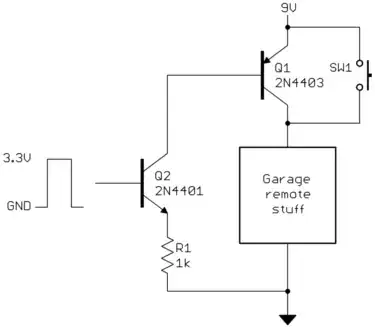
Right idea, wrong execution. Assuming your diagram of the remote is correct (I have no way of verifying and there could be a lot of different configurations), you want to use a PNP transistor. The NPN as emitter follower that you show won't work because the blue block will only see the 3.3V digital level minus the B-E drop.
That leaves a problem as to how to turn on the PNP. Here is a simple way:

Q2 will sink about 2.7 mA when the digital signal is high. Figuring Q1 should have a gain of at least 50, that will allow the block to draw up to 130 mA, which is probably a lot more than a garage remote draws. Adjust R1 accordingly if more current is needed.
However, are you really sure the button simply applies power to some block? That could make sense if there was only a single button, but is probably incorrect if there are two buttons, like open and close. My first guess would be that power is always applied and the button shorts some line to ground, although there could be a lot of different configurations.
Added:
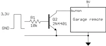
You now say that the pushbutton doesn't turn on power to the unit, but shorts some line to ground. That makes more sense. In that case, this circuit should work:

The grounds of the remote and the computer need to be tied together, but there is no problem with that. The remote is a single isolated device, so there is nothing wrong with tying one of its nodes to some external reference. I see that others are making a big deal of this, but that is silly. There are cases where you want to isolate a switch like this, but when the device itself is arbitrarily floating as it is in this case, adding isolation is just a knee-jerk reaction or to satisfy religious beliefs.