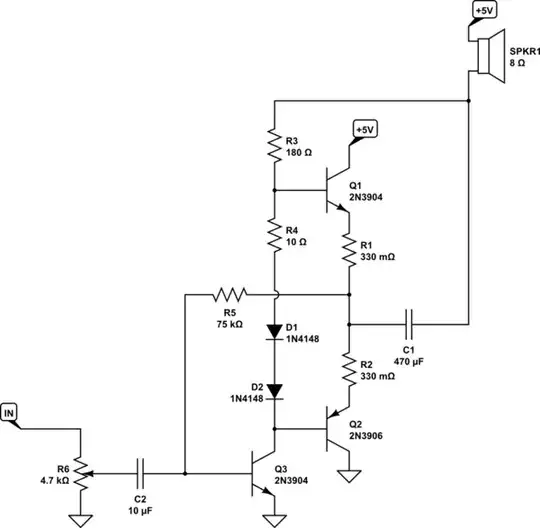
I provide some analysis of a very similar design here on EE.SE regarding this quite similar circuit:

simulate this circuit – Schematic created using CircuitLab
However, if you read through the text there you will see that there are some measurements you need to take and that the circuit actually needs some tweaking to get it functioning correctly. This isn't something you can do for production. But it's often fine for a hobbyist or builder who wants minimal parts and is willing to tinker.
Still, you can compare the circuit you have presented with the one above, discussed in the above link, to see some slight differences and where I've actually talked about how to adjust it, given arbitrary BJTs, to get it centered and working reasonably as intended.
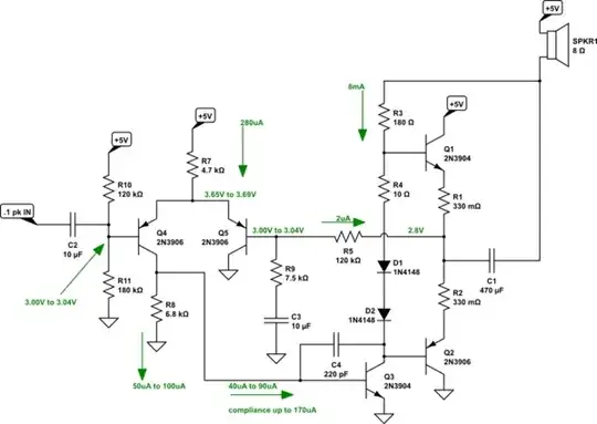
I also provide a better, more designable approach at that link, as well. It has more parts but it is also doesn't ask the end user (hobbyist) to have to tinker with it to make it work, correctly. The schematic shown at the link above is this one:

simulate this circuit
Both of the above circuits are for \$5\:\textrm{V}\$, though. And so they would need to be redesigned for \$9\:\textrm{V}\$. But the concepts are similar and I think if you read the above link it will go a long way towards helping you follow the schematic you presented.
It's important for your understanding of your circuit to take note that your circuit includes a large-value bootstrapping capacitor. If you look near the bottom part of my answer to a different question here, you will see some discussion about how that works. It's purpose is to provide a fixed voltage across your \$R_1\$ resistor so that there is a near-constant current flowing through the diodes and to the VAS (your \$Q_3\$.) There are other ways to provide this (and for example the LM380 power amplifier IC I'll mention in a moment uses such different methods.) But these other ideas take extra parts.
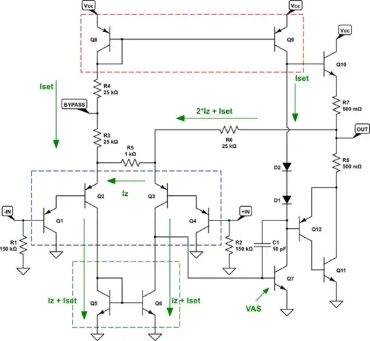
Since I just brought it up, I think it would be instructive to you to read another answer of mine about the LM380 power amplifier. Schematic follows here, too:

simulate this circuit
Here, you will see that they don't use the bootstrapping capacitor trick but instead use a different method of providing a constant current for the two diodes used to separate the bases of power output section. You should be able to notice that they also use an output driver section that uses three BJTs instead of two. However, that's not an important difference, as the basic idea remains quite similar to your circuit (\$Q_{12}\$ is just a helper BJT.) Note that they include the VAS, as well. But that it is driven by a differential amplifier section. This is much better than your case, which... well.... uses NOTHING at all to help out. It's just an exposed VAS, in effect.
A final note worth mentioning, assuming you are willing to take the time to follow those links and what I've said here, is that in the LM380 and in the second schematic I've exposed here, above, there is a negative feedback resistor. In your circuit, this negative feedback resistor is \$R_2\$ and in my first schematic above it is \$R_5\$. In the LM380 and the second schematic above, that's its main purpose. But in your schematic (and my first one above), it also does double-duty in order to bias the VAS. This is part of what complicates such a design.
So, to understand your specific schematic a little better, go to the first link I mentioned at the outset. Read it carefully and it may help somewhat in trying to understand your schematic better.