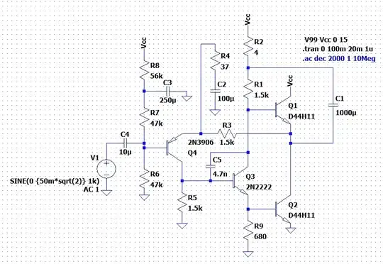
I'm trying to design an audio amplifier. The preamp stage is a voltage divider CE, while the power stage is a Darlington Class A:
My goal is to amplify a \$48.7\ \mathrm{mV},\ 1.07\ \mathrm{mA}\$ (RMS) signal from my phone to have a power of \$1\ \mathrm{W}\$.
Therefore, I'm choosing \$A_v = 20\$ and \$A_i = 1000\$.
The design works well for the aforementioned signal. I would also want the amplifier to work when the volume is maximum (RMS voltage is almost \$500\ \mathrm{mV}\$). However, the signal gets cut off quite badly for the maximum volume signal:
I have tried and considered the followings:
- Reducing \$A_v\$ and move the Q-point of Q1 to a higher \$I_c\$ and lower \$V_{CE}\ \$value : I tried \$A_v=6\$ and Q-point to \$I_C = \frac{2}{3}I_{Cmax}\$ but there is still some cutoff:
I'm not really sure about if going further for the values is a good thing. I'm already violating the "Q-point in the middle of DC loadline" rule.
- Getting a higher DC voltage: I'm thinking \$24\ \mathrm{V}\$ would help, but I'm already having a \$15\ \mathrm{V}\$ rectifier circuit. Increasing it to \$24\ \mathrm{V}\$ would require a bulkier and more expensive transformer (my current one is sending \$21\ \mathrm{V}\$ ripple voltage into a LM7815).
- Switching to a class AB amplifier: Each Darlington pair of the class AB amplifier would only need to work with more than half of the signal cycle, so almost double the headroom for the amplified signal. However, I don't have much experience on designing this so please explain to me in details if you think this is a good idea.
Other than the main problem mentioned, I would greatly appreciate any other comment on the design of my amplifier.











