It is difficult to understand this otherwise simple idea because of the weird bias technique used in the input differential stages of op-amps. While the classic biasing is by the side of the input (base), here the biasing is implemented by the side of the output (emitters). This is another topic but still to mention that this trick is possible here since the voltage of the common node between the joined emitters is fixed at the differential mode (we cannot use it in the single common-emitter stage since the emitter voltage will follow the base voltage and there will be no amplification).
So, the biasing constant current source makes the transistors adjust their common emitter voltage so that to pass the 1/2 bias emitter current. For this purpose, they adjust their beta times smaller base currents that are produced by the same emitter current source.
But these input bias currents have to go somewhere. And designers have chosen an unusual solution - to pass currents through the input voltage sources. For this purpose, they have to be "galvanic" (conducting); if they are not, they must be shunted with (high)resistance elements to ensure a path for the bias current.
So, this is the situation - input bias currents flow through the input voltage sources and their internal resistances. If there are additional resistors in series (as in the case), bias currents will flow through them as well. You can see this in the simplest differential pair (in principle, this is the same configuration). Let's first consider the case with equal input voltage sources but with no base resistors included (Fig. 1):

Fig. 1. The simplest differential pair with emitter resistor and with no base resistors included (this is not the most beautiful circuit diagram in the world... but it still works:)
The bias base currents Ib1 and Ib2 are represented in Fig. 1 by thin loops in blue. As you can see, they are created by the negative power supply -V. The currents flow through Re and Vin and enter the bases (Re is replaced in the op-amp stage by the complex pull-down circuit).
Let's consider, for example, the current Ib2. Note that Vin2 and -V are connected in series. So, when Vin2 is positive, it is added to -V and the resulting voltage (-V + Vin2) creates Ib2; when Vin2 is negative, it is subtracted from -V and the resulting voltage (-V - Vin2) creates Ib2. So, Ib2 is always entering the base when Vin2 varies between -V and +V. Its magnitude is almost constant in the op-amp stage because Re is replaced by a constant-current element (transistor) with good "compliance voltage".
As a result, bias currents "create", according to Ohm's law V = I.R, voltage drops across resistors. They are constant since both current and resistance are constant. So, we can think of this resistors as of "batteries" with constant voltage that are connected in series to the varying input voltages. Depending on the polarity, these voltages will be added or subtracted to/from the input voltages; thus they "shift" the varying input voltages with some small constant value.
Let's now consider the case with zero input voltages but - one of them "ideal" and the other real. For example, the left input (T1 base) is directly grounded and the right input (T2 base) is grounded through a resistor RB:

Fig. 2. Differential pair with an emitter current sink and a base resistor RB2 included
I have explained this conceptual arrangement in a similar question -
Why is the voltage drop created by a current source added?

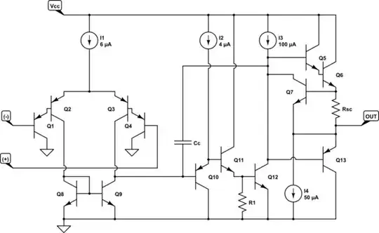
Fig. 3: Conceptual circuit diagram for an op-amp with input p-n-p transistors (LM 324)

Fig. 4: Conceptual circuit diagram for an op-amp with input n-p-n transistors (LM 741)
We can adjust the voltage "produced" by these "batteries" by changing the resistance (we cannot change the current since it is set by the internal bias current source in the emitters).
In the OP's circuit, a voltage drop is created by I- across R1||R2 that is added to Vin-. To compensate it, we have to add the same voltage drop to Vin+; so we include a resistor R3 with the same value (R1||R2) in series to Vin+.
So, this is a simple electric arrangement of two (voltage and current) sources and a resistor where the combination of the current source and resistor can be thought of as another but constant voltage source in series to the varying input voltage source.
This circuit solution is used in internal op-amp structures (e.g., in Widlar's 709) to "shift" the voltage variations at the output of the input stages.