The Rohat's explanations and Aravindh's responses are perfect but still...
This circuit topology is one of "legendary circuits" in analog electronics. Since it was invented many years ago, thousands of pages have been dedicated to it... and they all describe it in the same way... perhaps the way its inventors first described it… Agree, however, that after so many years of history, such a beautiful circuit deserves a fresher interpretation. Circuitry has changed a lot and we have accumulated more ideas about circuit solutions...
How to investigate the stage
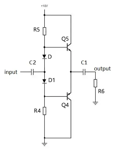
To fully understand and in the smallest detail such a push-pull stage, we have to consider its operation in three typical cases when the input voltage is zero, positive and negative… and for each of them, to have an idea of what currents/voltages are... and where they flow/appear. That is why, I have illustrated this procedure by a series of three colorful pictures. The voltages are visualized in a geometrical way by means of voltage bars (in red) which lengths (heights) are proportional to the voltage value; the currents are represented by loops (in green). For the purposes of understanding, the voltage polarities and current directions are real, not arbitrary.
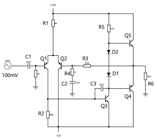
The push-pull stage in the figures below is supplied by two voltage sources (the so-called dual or split supply). The zero voltage dotted line (in red) crosses the middle of the circuit diagram so the positive voltages are represented by voltage bars above and negative voltages below it.
Investigating the stage
1. Zero input voltage; only bias voltage. Actually, two input voltages are applied to transistor amplifying stages (including this) - the constant bias voltage and the variable input voltage. To investigate the effect of bias voltage, let's first zero the input voltage (VIN = 0). In Fig. 1, it is made by a short connection between the input (the middle point between the diodes) and ground. But where is the bias voltage source?

Fig. 1. Zero input voltage
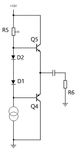
Bias voltage sources are usually implemented by passing (constant) current through a voltage stabilizer (string of diodes in series, "active diode", etc.) and taking the constant voltage drop across the diode. The problem here is that this constant voltage "source" must be floating (without connection to ground) so that it can be easily "moved" by the input voltage source (see below).
To solve this problem, the diode string D1-D2 is "stretched" between thе supply rails by two elements - in the simplest case, the "pull up" resistor R1 and "pull-down" resistor R2. Assuming they are identical (R1 = R2, D1 = D2), the midpoint voltage will be zero even when the input voltage source is disconnected from ground. Thus T1 base will be "lifted" with VD1 = 0.7 V and T2 base will be "lowered" with the same voltage VD2 = 0.7 V. If you like analogies, you can think of this bias network as of two springs (R1 and R2) connected with two short bars (D1 and D2). The upper spring pulls the midpoint up while the lower spring pulls it down.
There are two downward currents - one through the diodes and the other through the transistors... and the base currents flow like small "bridges" between them in both directions (Ib1 leaves the left branch but then Ib2 flows back into it). There is no load voltage and current...
2. Positive input voltage. For simplicity, I have replaced the input AC voltage source with a battery connected so as to produce positive voltage VIN (Fig. 2). The midpoint is "lifted" with VIN and since diodes keep the voltage drops across themselves constant (VD1 = VD2 = 0.7 V), both base (input) voltages will be "lifted" with VIN as well. The input current flows through D2 and R2 and is summed with the initial bias current through D2 thus increasing the voltage drop across R2. Note the voltage across and current through R1 decrease while the voltage across and current through R2 increase… so VD1 slightly decreases while VD2 slightly increases… and it seems the total bias voltage across the diode string should not change.

Fig. 2. Positive input voltage
The current increase through R2 can be explained in another way. If you look at the input loop (VIN, D2, R2 and V-), you will see that the input voltage source VIN is connected in series (and in the same direction) with the negative supply source V-... so their voltages are summed (here is the benefit of current loops).
The load current is entirely provided by the positive supply voltage V+ and it exits the push-pull stage.
3. Negative input voltage. Now the input AC voltage source is replaced with a battery connected so as to produce negative voltage VIN (Fig. 3). The midpoint and both base (input) voltages are "lowered" with VIN. The input current flows through R1 and D1 and is summed with the initial bias current through D1 thus increasing the voltage drop across R1. The voltage across and current through R2 decrease while the voltage across and current through R1 increase… so VD2 slightly decreases while VD1 slightly increases… and it seems the total bias voltage across the diode string should not change as above.

Fig. 3. Negative input voltage
As above, the current increase through R1 can be explained in another way. If you look at the input loop (VIN, V+, R1, D1, and ), you will see that the input voltage source VIN is connected in series (and in the same direction) with the positive supply source V+... so their voltages are summed.
Now the load current is entirely provided by the negative supply voltage V_ and it enters the push-pull stage.
Improving the biasing
The problem of this resistor-diode bias string (R1-D1-D2-R2) is that when the input voltage varies the current through diodes varies as well. When VIN approaches the supply rails, the voltage drops across resistors become too small... currents through diodes decrease... and voltage drops across diodes sharply decrease.
This problem can be solved if we replace the "static" ohmic resistors with "dynamic" resistors that decrease their resistances when the voltage across them decreases. Thus, in Ohm's law I = V/R, both voltage and resistance will decrease... and their ratio (I) will stay constant. Such elements behave as constant current sources just as diodes behave as constant voltage sources... but in fact, both are not sources. And since there is no special symbol to label them, we use what is intended for a current source.
But it is interesting if it is possible to replace both resistors with current "sources"...