I have looked around for some way of having a 5 volt power supply that acts like a UPS.
Basically want to use a micro usb connector for +5 have a battery and li-ion or other charging circuit that will maintain uninterrupted power on the output.
I found these 2 that are really what I need- but they charge Lead Acid batteries in cars or something and I do not know how to integrate a charging circuit into this.
6volt UPS with 6 volt input i think?

- R1, R3 - 560 ohms 1/4W
- R2 - 1 kilo ohms 1/4W
- D1 - 1N4736A or any 6.8V zener diode
- D2 - 1N4001 or similar diode
- LED - red LED or any low power LED
- C1 - 47uF electrolytic capacitor rated 16V
- Q1 - 2N3440 or similar NPN transistor
- BAT - 6V battery
5volt ups with 12volt input for lead acid battery charging

- R1 - 39 ohms 1/2W
- D1, D3, D4 - 1N4001 or similar diode
- D2 - 13V zener rated 1W
- C1 - 220uF electrolytic capacitor rated 25V
- C2 - 10uF electrolytic capacitor rated 10V
- IC - 7805 or similar 5V regulator
- BAT - 12V lead acid battery rated 1.2Ah minimum
- DC INPUT - 12volt DC
And i have found 2 charging solutions one for ni-cd and the other for Li-ion
Ni-Cd

- R1 - 1.2 kilo ohms 1/4W
- R2 - see R2 and D2 table below
- R3 - 2 kilo ohms 1/4W
- Q1 - TIP41C or any NPN transistor min 1A current and 3W power
- Q2 - 2N2222, CS9013, or similar NPN transistor
- LED1 - Red or any LED with forward voltage around 2V (see LED)
- LED2 - yellow or any LED color except Red
- D1 - 1N4001 or similar diode
- D2 - see R2 and D2 table below
- DC supply - 12V to 15V DC supply or battery
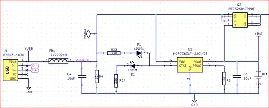
Li-Ion (nice single chip solution)

So I can connect the dots- the charging circuits require an input voltage and they are specifically picked to stop charging at certain currents to over over charge.
Would it be as simple as taking the + from the charging point and replace it with the BAT symbols in the UPS designs? I suspect I need to decouple it somehow, to prevent voltage from the always on power going to the + of the battery (and essentially bypassing the charging circuit) would a diode be needed here to stop the main supply (but how do I tell the battery to kick in when the mains is off?) Is there something missing here to switch between supplies as needed?
