0

I want to make my own UPS circuit and I extended the one I found here so that I can connect 5V to up to 28V to it. UPS schematic

I've tested the circuit with some parts that I had laying around (not exactly the same, but with matching values), but when I disconnect power the voltage of the output "Vout" just breaks down to around 2V to 2.3V. This only happens when a load is connected, but I can't really figure out why?

Also I need to have around 6V or more at the output of the buck converter, that breaks down the 12V, so that I get 5.2V at the output "Vout". When I connect a load again it drops to around 5V. Could this be due to all of those diodes and their forwarding voltage of 0.5V?

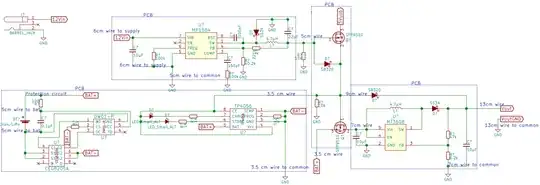
Here is an actual schematic of the test circuit I used. The schematic includes wire lengths of the connected pcbs. The wires itself are 0.5mm^2. enter image description here

enwi
  • 77
  • 9
  • "...voltage of the battery just breaks down to around 2V" - is that the voltage at the battery itself, or just at the load? How much current is the load drawing? What is the battery's capacity (mAh) and 'C' rating? – Bruce Abbott Aug 26 '17 at 02:08
  • It's actually the output "Vout" that drops to 2.2V to 2.3V, not the battery. Sorry for beeing unclear. The battery itself has 3.8 Ah (3800 mAh), but I don't know the 'C' rating, because I reused the battery of one of these. I've actually tested the battery beforehand with only the boost converter and the load and then the voltage did not drop. The load that I have connected draws a current ranging from 500 milliamps to 1 amp when I use the 12V input. – enwi Aug 26 '17 at 13:39
  • Are the FETs really SFP9510? If so then that could be part of your problem. Rdson 1.2 Ohms, Gate threshold voltage as high as 4.0V. Measure Drain-Source voltage when the FET is turned on and a load applied, what do you get? – Bruce Abbott Aug 26 '17 at 21:54
  • I just measured the voltage like you said on the second FET. When 12V is connected it reads a steady 2.68V, but when the battery supplies the boost converter, it jumps around from 1.08V to 2.04V. Also the FETs are really SFP9510s – enwi Aug 27 '17 at 11:06
  • On battery the FET should have negligible voltage drop (<0.2V), but it doesn't because the SFP9510 needs more Gate voltage than your circuit supplies, and its resistance is too high. You need to change this FET to a type with lower specified Gate drive voltage (<=2.5V) and lower Rdson (<=0.06 Ohms). – Bruce Abbott Aug 27 '17 at 16:20
  • That totally makes sense. I guess next time I should look into the datasheet, before I make a test circuit. Also hopefully I will receive those SI3443 soon, so I can test the correct curcuit. Also thanks for your great help @BruceAbbott. – enwi Aug 27 '17 at 16:55
  • So now I could test the circuit with some SI3443 and it works. The only problem now is that the circuit fails to deliver the required current to the load when switching to battery powered mode. Even if I have a 1000uF cap connected across the output the voltage drops for 2 ms down below 3V thus turning of the load and failing as a UPS. Any ideas on how I can fix that? I mean the boost converter should be able to supply such a current. I even tested it, when the boost is directly connected to the battery and always on. So the mosfet switches the output, but that does not work either. – enwi Aug 30 '17 at 19:58
  • I suspected that might happen. The FET doesn't turn on fully until the 5V supply drops to ~2.5V below the battery voltage, so there will be a period of low voltage when switching to battery. To fix it I would move the second Schottky diode's Cathode from the output to the booster input (to make the booster run continuously) and make the 10uF capacitor larger so the booster can compensate for momentary voltage dips. – Bruce Abbott Aug 31 '17 at 01:03
  • Another thing you should do is swap the Source and Drain terminals of both FETs, so their body diodes don't back-feed power into the USB/battery. This also provides a path from the battery to the booster while the battery FET is switching over. Booster input voltage may drop to ~0.7V lower than battery voltage during this time, but that is a lot better than nothing! You could reduce this voltage drop to ~0.4V by putting an external Schottky diode in parallel with the FET, but it may not be necessary. – Bruce Abbott Aug 31 '17 at 01:18
  • Those are good ideas that I will try out today. Another thing that I tried is removing the second FET completely, which also works, but in order to not draw ~1A from the battery the voltage at the output of the booster has to be higher than the booster output, but with that setup I don't even need a capacitor at the output, because there is no voltage drop anymore. Another thing I will try is to switch off the booster with a simple transistor, that will pull the enable pin of it low as long as another power source is connected. That way I hopefully don't need to have 5.5V at the ouput. – enwi Sep 01 '17 at 15:10
  • So I tried all the curcuits now and the transistor method does not work, but as you said moving the diode to the input of the boost converter fixes the problem. Thanks again @BruceAbbott for your help. – enwi Sep 01 '17 at 18:35

1 Answers1

1

Every component that the supply current passes through will have a voltage drop, even the connectors and wiring. To find out where most of voltage is being lost you should measure the voltages at every node in the circuit.

When your circuit is powered with 12V the output from the step-down regulator goes through two Schottky diodes. Assuming they are type SS34 or equivalent, you can expect to lose ~0.35V per diode at 1A. This explains why you have to set the regulator to 6V in order to get ~5V out under load.

When external power is not present the single cell Li-ion battery should supply 3.7-4.2V to the MT3608 step-up converter, which should then boost the voltage to +5V. As load increases the battery voltage will drop due to resistance and chemical effects inside the cell, then there will be further voltage drops across the protection circuit FET and your battery switching FET. To get 1A output at 5V requires ~1.7A at 3.7V. The battery should have no problem supplying this, and losses in the FETs should also be minimal.

If the booster was not working at all you would expect its output to be below 4.2V even at low current, due to voltage drop across the SS34 Schottky diode. However you say that output voltage drops to 2-2.3V only when a load is applied, which suggests the booster is working when unloaded but stops working at high current. This could be due to a wiring fault, bad component, or input voltage dropping too low.

I've tested the circuit with some parts that I had laying around (not exactly the same, but with matching values)

EDIT: In your second circuit showing the actual components used, we see that you have substituted the SI3443 for SFP9510. These FETs have much higher Rdson (1.2&ohm; vs 0.06&ohm;) and minimum Gate drive voltage (4.5V vs 2.5V). On battery the second FET has 4.2V or less on the Gate so it won't turn on fully. This will starve the boost regulator of supply voltage when a load is applied. The first FET is also a problem because at 1A it will drop ~1.2V, reducing the USB power to ~3.8V.

You need to replace these FETs with a part which has specs similar to the SI3443, in particular 2.5V Gate drive voltage and 0.06&ohm; or lower Rdson.

Bruce Abbott
  • 56,322
  • 1
  • 48
  • 93
  • I've made a new schematic showing the circuit I used for testing. I also included wire lengths. The wires that I used are 0.5mm^2. Also the CDRH104R with 4.7uH can be found here, it is actually not listed in the datasheet you found. Also I don't know the exact coil that is used on those pcbs, but they are at least the same for the buck and the boost converter. – enwi Aug 26 '17 at 20:18