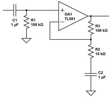
In the case of a non-inverting amplifier, if I DC couple the input signal with a capacitor only, \$C_1\$ (i.e. no resistor to ground), sources (as well as an experiment in the lab) show me that the op amp input will be saturated as the input bias current deposits charges on the terminal without having a return path to ground. This is solved by using connecting a resistor (\$R_1\$, as shown in the image below) to ground to create the return path. [The image is reproduced from an answer by "Neil_UK" on one of my previous questions, thanks Neil!]
My questions:
1) How is the input bias current able to continuously deposit charges and saturate the input if I don't use the resistor? The resistor should not allow the DC bias current through, so where is this current flowing from/into?
2) Why is this not a problem for the feedback path to the "-" terminal? There is no resistor to ground in that case, and capacitor \$C_2\$ seems to be causing no issues. The PDFs I've been reading suggest that the feedback behaves similar to when I have a resistor to ground by acting as the return path, how is this?
