The conceptually simplest way to produce a W state is somewhat analogous to classical reservoir sampling, in that it involves a series of local operations that ultimately create a uniform effect.
Basically, you look at each qubit in turn and consider "how much amplitude do I have left in the all-0s state, and how much do I want to transfer into the just-this-qubit-is-ON state?". It turns out that the family of rotations you need is what I'll call the "odds gates" which have the following matrix:
$$M(p:q) = \sqrt{\frac{1}{p+q}} \begin{bmatrix} \sqrt{p} & \sqrt{q} \\ -\sqrt{q} & \sqrt{p} \end{bmatrix}$$
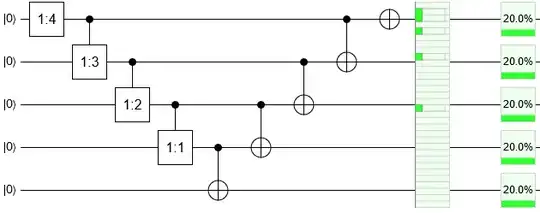
Using these gates, you can get a W state with a sequence of increasingly-controlled operations:

This circuit is somewhat inefficient. It has cost $O(N^2 + N \lg(1/\epsilon))$ where $N$ is the number of qubits and $\epsilon$ is the desired absolute precision (since, in an error corrected context, the odds gates are not native and must be approximated).
We can improve the efficiency by switching from a "transfer out of what was left behind" strategy to a "transfer out of what is traveling along" strategy. This adds a fixup sweep at the end, but only requires single controls on each operation. This reduces the cost to $O(N \lg(1/\epsilon))$:

It is still possible to do better, but it starts to get complicated. Basically, you can use a single partial Grover step to get $N$ amplitudes equal to $\sqrt{1/N}$ but they will be encoded into a binary register (we want a one-hot register with a single bit set). Fixing this requires a binary-to-unary conversion circuit.
The partial grover step (from "Encoding Electronic Spectra in Quantum Circuits with Linear T Complexity"):

The binary to unary conversion:

Using this more complicated approach reduces the cost from $O(N \lg(1/\epsilon))$ to $O(N + \lg(1/\epsilon))$.