Restating the underlying problem statement:
To read the current flowing through a 0.25 milliohm current shunt resistor on the high side of a battery powered circuit, with an accuracy of 0.1 Amperes.
Notes:
- Battery voltage can vary from 10.5 to 15 Volts
- Assumption: Unidirectional current measurement is required, not bidirectional
- OP would like to measure to a sub-millivolt accuracy using a 3-resistor passive configuration
For a minimum measurement unit of 0.1 Amperes, voltage across shunt = 25 microvolts. Even ignoring the common mode voltage of 10-15 Volts, a 16-bit ADC with a 5 Volt reference gives a resolution of 76.2 microvolts per count. Thus the desired resolution can not be achieved with a 16-bit ADC using passive components alone. In short, the specifications in the question are untenable unless a 24 bit ADC is predicated.
Practical solutions:
Hall effect, isolated current path, linear current sensors:
For measuring current of up to 20 or 30 Amperes full-scale, Hall Effect linear current sensors such as the Allegro ACS713 family provide unidirectional isolated high-side current measurement, with an internal shunt resistance of 1.2 milliohms along the current path. For bidirectional current sensing, the ACS712 provides the same functionality, and also has a 5 Ampere full-scale option.
For a full-scale range of 50 or 100 Amperes, the ACS756 series, similar to the ACS713, offer a 130 µΩ internal shunt resistance along the current path.
Both these current sensors provide a ratiometric output, so output voltage ranges linearly up to the IC's supply voltage (3 to 5 Volts), in the ratio of sensed current to maximum rated current (20, 30, 50 or 100 A depending on specific variant used).

Since the current sense path is electrically isolated from the rest of the IC (shown in diagram above), the sensed current is independent of the battery voltage, at least up to several kilovolts. As an added advantage, these sensors can be used on the high or low side without any changes: The output is ground-referenced with excursion up to Vcc of 3 to 5 Volts as applicable.
High-side current sense amplifier:
These are essentially specialized differential voltage op-amps designed to tolerate high common mode voltage on the sense pins, well beyond their supply rails.
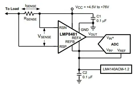
For instance, the Texas Instruments LMP8480 (unidirectional sensing) and LMP8481 (bidirectional) current sense amplifiers are designed for high-side sensing with a Common Mode Voltage Range of 4.0V to 76V. They can thus be used for the stated battery with no special considerations, and without even providing a separate 5 Volt supply: They can run right from the battery supply, as shown below.

At the maximum supported fixed gain of 100 V/V, these amplifiers will provide 2.5 millivolts output for every 0.1 Ampere across the specified 0.25 milliohm shunt.
Other such high-side current sense amplifiers are available from many analog IC manufacturers. A web search will provide several options.
This then leaves the matter of digitizing the output voltage of these current sensors or amplifiers.
For the Hall Effect sensors mentioned, to get 0.1 Ampere resolution at 5 Ampere full-scale, an 8-bit (256 values) ADC will suffice: 5 / 0.1 = 50 discrete values. For 0.1 Ampere resolution at 100 Ampere full-scale, a 10 bit (1024 values) or preferably 12 bit ADC is needed: 100 / 0.1 = 1000 discrete values.
For the differential amplifiers mentioned, the ADC bit depth would be determined by the desired full-scale current value, but as a rough estimate any 12 bit ADC would suffice.