The issue I am having is it appears many modern remotes don't have a 38kHz carrier frequency for the infrared signal. I would get inconsistent readings using an TSOP 1738. Since the remotes you can buy as a kit are always cheap and ugly, how hard is it to replace the circuitry with an attiny device to generate the correct frequency?
-
Indeed, many remotes are wired, or use IR, or any other means of sending information between two distant points. What are we talking about? – Phil Frost Nov 11 '13 at 12:43
-
1@PhilFrost considering OPs mentioning 38khz, standard IR remotes for TV/Stereos/Cable boxes, etc – Passerby Nov 11 '13 at 13:00
-
Ageis, you do realize that common TV IR frequencies range from 32khz to 40khz, right? – Passerby Nov 11 '13 at 13:56
-
You can buy universal remote controls in the checkout line of the local Walmart store for $5. These will use 38kHz carrier and can generate lots of different codes. – markrages Nov 11 '13 at 18:12
-
@Ageis Did you measure the carrier frequency with an oscilloscope? You can use a phototransistor as receiver, or just scope out the LED on the transmissions side. – markrages Nov 11 '13 at 18:13
2 Answers
How hard is it to send IR data using a 38KHZ carrier? Pretty easy. Could you easily strip out the internals of a remote and replace it with your own? Probably just as easy. Have a look at the TVBGone code here:
http://learn.adafruit.com/tv-b-gone-kit/download

An ATtiny85 controlling IR LEDs for remote TV control
It turns on/off the PWM generated based on code structures stored in the flash, pretty easy to understand.
See design notes
- 14,710
- 5
- 39
- 80
- 2,525
- 2
- 22
- 31
-
1This is not a great example design. There is no current limiting for the LEDs, or the base current of the '3904. It works with the right combination of LED and power supply, to keep the LEDs from overcurrent, but don't use it as a general design for this kind of remote control circuit. – markrages Nov 11 '13 at 18:10
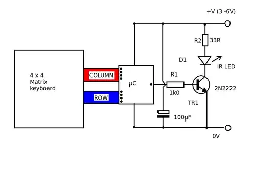
How hard is it to replace the circuitry - Not hard at all.

Here's a circuit for the sender unit capable of 16 unique single key presses.
The uC has three basic jobs to do.
(1) Scan/read the keyboard and determine which key is pressed.
(2) Convert the 'keypress' to a particular code value (see standard codes e.g. RC5) with various start and stop bits
(3) Send out a stream of bits with the 38kHz carrier (internally generated) to the output pin.
You'll find the necessary software in most libraries or other uC projects. From a power saving point of view you should use the key press to wake up the processor.
- 19,036
- 30
- 40