18

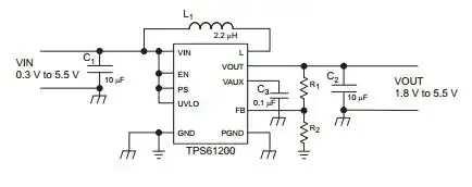
In this question is the following diagram for a voltage booster intended for small battery powered devices

circuit diagram

The TPS61200 spec says GND is control/logic ground and PGND is power ground but this isn't reflected in the symbols chosen in the diagram. I'm also puzzled why the link to earth is shown on GND rather than on PGND.

From this key it seems that various parts of the above circuit are to be tied to chassis ground and not to (say) digital/common/signal/control/logic ground.

symbol chart

Why specify chassis ground? Am I wrong in interpreting that as the metal part of an enclosure which is (usually) tied to earth through the mains electrical connection for safety purposes.

I have looked at similar questions here† but am still puzzled by the choice of symbols on the example circuit.

Why are these particular symbols used in this circuit diagram?

† Related questions

RedGrittyBrick
  • 14,710
  • 5
  • 39
  • 80
  • Chassis Ground need not be connected to building earthing. – Anindo Ghosh May 02 '13 at 09:50
  • @AnindoGhosh: OK but why is R2 tied to building earthing and not to chassis ground? – RedGrittyBrick May 02 '13 at 09:54
  • That symbol is not Building Earthing, it is circuit reference ground. That too need not be connected to building earthing, it's just what any voltage in the circuit is referenced against. Why they choose to connect to it I haven't examined, I'll look at the schematic later - that's why I am not writing up an answer now. – Anindo Ghosh May 02 '13 at 09:56
  • The bottom of R2 should connect directly to the GND pin on the TPS61200 to avoid power-ground noise upsetting the feedback and regulation of this device (and most other switching regulators should they have separate pins). So, is this question just about the interpretation of symbols? – Andy aka May 02 '13 at 11:13

3 Answers3

13

The designer has tried to indicate on the schematic the way the grounds should be separated, and done a reasonable job with the standard symbols available to him.

There ought to be a detailed description and written guidelines in the datasheet, and recommended PCB layouts either there, or in a separate Application Note (if you look up this chip on the TI website, the relevant App Notes should be easy to find)

But basically, the IC contains both a high gain amplifier with a sensitive input, and a high current switch, capable of generating a lot of noise. With incorrect grounding, high currents in the ground wires can generate unwanted signals on the amplifier input, causing instability or poor voltage regulation.

The solution is to - as far as practical - provide two separate grounds; one quiet one for sensitive signals (denoted by "earth ground" ) and one for high currents (denoted by chassis ground, which doesn't have to be connected to the actual chassis!) The two MUST be tied together - at one, carefully chosen point, sometimes called a "star earth" (useful search term for further reading!)

Thus R1 and R2 provide the voltage feedback to the error amplifier. You don't want to inject large errors via R2, so it is returned to the quiet ground. The error amplifier will take its reference from the "GND" pin (again on the quiet ground)

Now...

Switching current through L imposes a huge AC current waveform on Vin, and generates a huge AC current on Vout respectively. These currents are communicated to ground via C1 and C2 respectively.

In fact the power side of this circuit can be read as one continuous loop GND -> C1 -> L1 -> (switch inside chip between L and Vout) -> C2 -> GND.

This loop is the most important part of the circuit and must be kept as small as possible. Best thing to do is to put the GND leads of C1 and C2 right next to each other - virtually all the AC current goes from one C pin directly to the other. The other connections (PGND, VAUX via C3) are less important but go to this point too.

And one (reasonably thick) trace from here to the low noise ground will carry relatively little current, with relatively little noise on it.

Learning to read this high current path and keep it separate from low noise ground will go a long way to making your switchers trouble free.

  • Nice. But "star earth" might be inside the IC, so the two grounds are not shown connected in this schematic? – bootchk Aug 15 '15 at 12:59
8

IEC60417 is the supposed standard to which symbols in Europe (as a minimum?) should adhere to but I reckon there is no legal obligation except for protective earth (PE). Here's a picture: -

enter image description here

Notice #5019 - this has to be used when a protective earth is specified and I've seen them on various boxes and bits of equipment to signify just that - it is the protective earth connection.

The questioner shows the "earth ground" symbol for protective earth and this I dispute on behalf of the whole of the EU !!! But who is to say what "region" the questioner's symbols apply to and it wouldn't surprise me if the bureaucrats have changed their mind on things again.

If you use the PE symbol then that is what it is and has to be BUT, anything goes for the other symbols. As I implied in my comment, to avoid power-ground noise upsetting the feedback and regulation of this device (and most other switching regulators should they have separate pins) different symbols are used to help the reader understand important areas to be considered in the design.

Andy aka
  • 456,226
  • 28
  • 367
  • 807
  • According to iso.org: "This collection includes both ISO and IEC graphical symbols that can be placed on equipment to indicate how to use it correctly and safely." So this is not truly relevant. – jaskij May 04 '21 at 20:04
5

In this case, it is a matter of context. The symbols are denoting separate grounds, and that's where their meaning ends. It is very unlikely the power ground is tied to the chasis, and the digital ground is tied to earth. More likely, both grounds would go back to the negative terminal of the battery. Any time there is a possibility for confusion like this, it should be notated in the schematic, and a note explaining what the use of the symbol means.

Matt Young
  • 13,844
  • 5
  • 34
  • 61