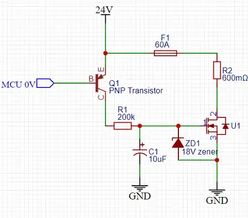
In this circuit here I tried making a pre-charge circuit to start up a 24 V, 1 kW inverter which would draw 40 A of power so is this circuit good? Why keeping the MOSFET in the linear region is not a good idea?
Here is the graph I do need to start up the inverter:
Note:
MCU 0V states for pull low to the pnp transistor.
R2 represents the inverter.
Zener is used to protect the MOSFET.
MOSFET rise time using the RC circuit is approximately 2 seconds.

