I'm currently designing a PCB with 4 Layers. The stack up is as follows:
Signal - DGND Plane - AGND Plane - Signal.
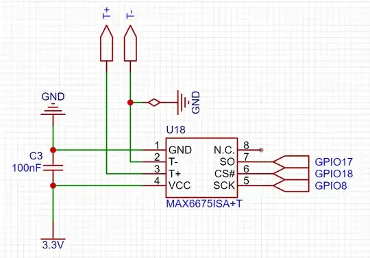
There are a ton of components connected to the DGND Plane, and I know that for using the MAX6675 the slightest interference can cause very different results. So I'm thinking, when I connect the chip to analog ground plane, to minimize interferences more. I don't know if the question is dumb because I'm not that long in this game. I would appreciate a opinion from someone with slightly more knowledge :)
To the analog plane are currently connected my 3.3V buck/boost converter, and the camera interface.
Current configuration is as follows:
