0

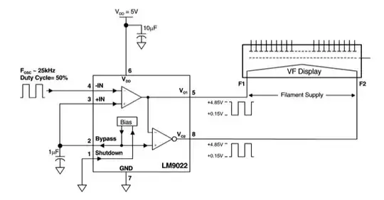
I have a VFD filament driver (LM92022) and i need to add a soft start for stop inrush current, for increase life time of the filament tube.

This solution its ok?

My tube working at 2.4v Ac / 80 ma.

enter image description here

LM9022 Scheamtic: enter image description here

toolic
  • 8,262
  • 7
  • 24
  • 35
arduplay
  • 41
  • 1
  • 5

0 Answers0