Ok so first of all I want to provide some context:
I recently discovered that the Falstad (or Circuitjs) Circuit Simulator has a section in the menu with prebuilt example circuits (which is really easy to find, but I guess I'm not the brightest sometimes).
Anyway, I was browsing through the 555 timer examples when I found one that seemed really interesting:
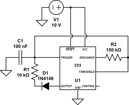
The simulator calls it a Low-Duty-Cycle Oscillator:


simulate this circuit – Schematic created using CircuitLab
I had seen similar designs with a "feedback loop" from the output to the trigger and threshold pins online here, and here and here on this stack exchange, but those produce a 50% duty cycle square wave.
So my first question is how does this work?
Changing one of the resistors messes with the RC network and affects both frequency and pulse width, which from what I understand is to be expected with a lot 555 circuits, but what does the diode do? all i can figure out is that it prevents the output from sinking current; this seems to lower the frequency of the oscillation, and i guess it must also play a part in generating the really short pulses,
but why does all this happen exactly? and how does the diode influence the rest of the circuit?
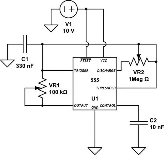
So while trying to figure out what the diode did I tried removing it and connecting the output pin directly to R1; this increased the oscillation frequency by a lot (which wasn't a problem, I just changed the values of R1 and C1),
but more importantly changing R1 only affected the frequency now, and R2 only affected the pulse width, with lower values giving lower PW, and higher ones approaching 50% (a 1Meg gave me about 50-51% PW depending on frequency / virtual scope resolution, which is fine for what I need to use it for)
Here's what I came up with after a bit of experimentation:

Now this circuit seemed to good to be true, as most 555 based variable frequency / PW circuits where you can control both separately (as in turining the frequency pot doesnt also mess with the PW) that I've seen are usually much more involved than this, and a design so simple couldn't have been overlooked in 50 years of people trying stuff, so something was definetly up;
The first suspect was Falstad, which while being very fun to mess around with for basic circuits isn't very good at doing real world parasitic / unintended behaviours;
So I recreated the circuit in LTspice, and it doesnt work at all, nothing on the output or any part of the RC network; though this could also be due to me messing something up, so here's the LTspice schematic, just in case:
So if it isn't because i messed up the simulation, why exactly doesn't this circuit work?
Also tomorrow I was planning on testing this on the breadboard, so I guess we'll see if it's simulator quirks or just a bad circuit. Do I have to be worried about posibly frying the chip or something?
Sorry if the post got a bit rambley at times, I'm new to like actually posting stuff on StackExchange, so if there's anything i can do to make the post better or more readable or something I would love to hear it.

