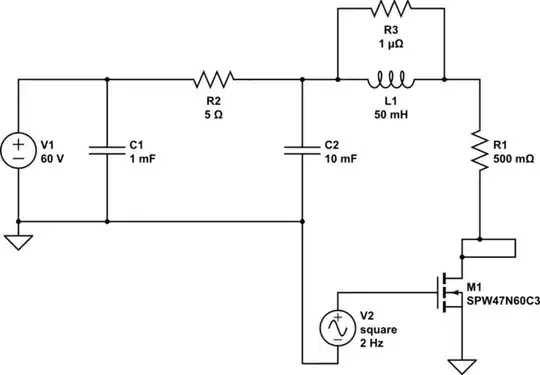
If your load resistance is below 0.75 ohm (with safety margin and at room temperatures,) a pulsed inrush current from capacitor C2 could surpass the datasheet specification for maximum pulsed current of 84A.
That IGBT adds 0.17 ohm for a voltage drop of 1.7V for 10A measured to load resistance and on about 4V for 84A that calculates to only 0.012 Ohm. Minimum acceptable load resistance would be around 0.75 ohm.
Below that resistance fully switching on possibly destroys this IGBT in this circuit, if it is conducting at lowest resistance, because of (inrush) over-current. Within 0.4-0.5 milliseconds that electrolytic capacitor C2 will discharge to half of its initial (60V) voltage on a load resistance at about 0.75 ohm and it will need these 1/2000 second for reducing its initial maximum current of around 80A to about (its half) 40A also. Load resistances below about 0.75 ohm will let the initial current start at values above 80-84A. Suitable guess for the endurance of the over-current (for to avoid) is http://hyperphysics.phy-astr.gsu.edu/hbase/electric/capdis.html#c2 .
For breakdown voltage of an arc within air
(or other gases: \$H_2\$ (A=38.3, B=1041), \$He\$(A=22.5, B=255), \$Ar\$(A=102.0, B=1763), \$CO_2\$(A=150.0, B=3495) for A,B=[\$(kPa*cm)^-¹\$] ),
Paschen's Law online calculator (e.g. \$p=\$100000Pa, \$d=\$0.004mm, \$\gamma_s,_e=\$~0.5-2.0 (or values diagram) ) might provide further insight into possible minimum voltage values, that, from theory, hardly undercut ~30-35V for metals and air, hydrogen, argon (exceptions: \$He\$ and minor effective \$CO_2\$ atmosphere) (Sidenote: While knowing, that in reality even on car battery's low, nominal 12V sparks can be visible between positive wiring and vehicle shell).
For researching IGBTs, for example Infineon IRGP4069 and understanding parameters during switching on
- Discrete IGBT Simulator, for example: 100V, 80A, 10Hz
- datasheet IRGP4069, page 9
- CircuitLab Simulation


simulate this circuit – Schematic created using CircuitLab