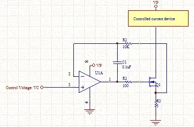
I was looking for a voltage controlled current source see here , and I stumbled upon this circuit with description here :

Now I am having difficulty figuring out how this works - I made a model of the circuit in SPICE and I am utterly confused.

When I measure the Gate voltage it shows up as 297 KV! - How on earth can it have that much gain. I do get the current through Load and sense resistor, as predicted. But when I use a general op amp model with reasonable supply voltages (5V and Gnd) to the opamp. I get output current in uA.
I am missing something here. What am I doing wrong?
I also found this with similar circuits.

I guess, what I am really asking is how things work when MOSFET is thrown in the op-amp feedback.
Edit:
I managed to get the expected output current with the new circuit -


