0

My problem: I've reproduced the 555 timer circuit from here: https://www.gadgetronicx.com/door-open-alarm-ic-555/.

Because of the specifics of my application I'd like the signal at the speaker to be delayed by 60 seconds. To clarify:

  1. Reed switch gets disconnected
  2. 60 seconds delay
  3. The alarm goes off (like it would normally)

Would be nice if someone could give me an easy and concrete tip. I'm a bloody beginner in electronics but I'd imagine there is some easy solution with a capacitor at the output pin of the 555. Thank you in advance!

Marius
  • 39
  • 1
  • 7
  • If you put e-cap in the freezer or some rare types you might get 60s but this quickly leaks more and decays faster with rising temperatures according to som RC leakage capacitance time constant, so this method ought to be avoided except when playing around at 20’C trying many brands and wasting time and money – Tony Stewart EE75 Mar 22 '21 at 17:07
  • you could use another 555 as a monostable to do the required delay. In fact they make the 556 which is… two 555 in one package! – Lorenzo Marcantonio Mar 23 '21 at 08:57

3 Answers3

3

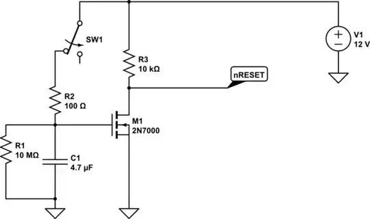
If you add the below 4 common parts you'll get a delay in the 50-70 second range roughly. You can use a ceramic 50V capacitor for C1 (eg. FG14X5R1H475KRT00)

schematic

simulate this circuit – Schematic created using CircuitLab

Spehro Pefhany
  • 397,265
  • 22
  • 337
  • 893
  • 1
    The same can be done with a 4000 series CMOS Hex Schmitt Inverter chip for a faster switch slew rate. – Tony Stewart EE75 Mar 22 '21 at 16:47
  • 3
    "There are eight million stories in the naked city. This has been one of them." – Spehro Pefhany Mar 22 '21 at 16:49
  • Thanks! I do have two questions though: How would this be connected to my circuit? and Is the switch for initial turning on of the whole circuit? – Marius Mar 22 '21 at 16:50
  • The switch is your door switch and R3 is your 10K resistor that's already there. nRESET goes to the pin on the 555. – Spehro Pefhany Mar 22 '21 at 16:50
  • This is more inaccurate and variable than the 555 route the OP started with and far more so than the CD4060 solution, though. That's a technical assessment based on the performance, implementation cost, support cost, reliability and engineering education imparted of the circuit, it's not a silly "don't like the look of it" thing :-) – TonyM Mar 23 '21 at 15:18
  • @TonyM The 555 is still there- it is used to produce an annoying audible sound. The delay OP wants, using the circuit I suggest is to allow the user to exit or enter without triggering the alarm. Both are used here and both are suited to the application, even if they offend the sensibilities of some. – Spehro Pefhany Mar 23 '21 at 15:20
  • @TonyM Well, a CD4060 can't drive a speaker directly so he'd have to add some kind of amplifier. And figure out how to use a ripple counter to generate a time delay and gate the noise signal. The 555 can drive high current at 12V (one of its few positive points). Personally, I'd use an 8-pin MCU, a 78L05 and a transistor if I had to throw one these together for myself, but I'd like to give the OP as good a chance as possible at getting something working. If you want to provide a complete circuit using the CD4060 that appears likely to work, I'll certainly upvote it. – Spehro Pefhany Mar 23 '21 at 15:49
  • Oh, I'm stuck as a commenter here, am extremely busy so dipping in. I'd love to have the time to draw a 74HC4060, a 74HC74, a reg', a FET and about six passives. With an LED on a faster 74HC4060 output so they can see the action in test. Would be a good circuit for OP to climb onto. I'd also do the MCU if it was my home project, there's bound to be a cheap demo' board with all this stuff on already. Have a chilled day. – TonyM Mar 23 '21 at 16:25
2

Use a CD4060 ripple counter instead. It will be much more reliable since it doesn’t require the need for such a large RC network to set a delay. It’s a popular solution for making timers. Bonus: use one of the low-order bits to make your alarm sound (add one AND) gate. Much simpler.

And while we're here: Is the NE555 the IC I need, and if not, what do I replace it with?

hacktastical
  • 53,912
  • 2
  • 49
  • 152
  • Thank you for your suggestion. Unfortunately I've already begun building the circuit I mentioned and would like to just be able to add some small part to that. – Marius Mar 22 '21 at 16:24
  • 2
    Sometimes in electronics it’s a better use of time and money to abandon a non-working solution and start over. Your circuit isn’t so complex nor is it in volume production so this may be the better move. The 555 is a popular and useful IC, but there’s almost always something that can do the same job better. – hacktastical Mar 22 '21 at 16:29
  • 1
    More here: https://www.electronicdesign.com/technologies/analog/article/21802160/whats-all-this-555-timer-stuff-anyway – hacktastical Mar 22 '21 at 16:32
  • Thank you for your effort, but as I said - I'm a beginner hobbyist and am overwhelmed enough by the 555. If there is no simple solution, I'll oblige, but until then I'd want to stick to what I already have in front of me. – Marius Mar 22 '21 at 16:40
  • @Marius, genuinely, follow hacktastical's excellent advice and use the 74HC4060 or CD4060. Don't stick with the 555 and invest your learning time into that part. There's tons out there on the internet on the 74HC4060 and you'll find example circuits easily. Best, it has a row of 14 counter outputs that are all toggling up and down, each one at half the speed of the previous one. So a faster output can drive an LED flashing once/sec or so, while actual output is off a slower pin. Much easier to work with and test, far more accurate. Avoid 555s, you're hitting its limitations already. – TonyM Mar 22 '21 at 16:50
  • Thanks Hacktastical, about 4060. – upali Mar 23 '21 at 07:18
0

The 555 timer is not particularly popular around these parts, partly because you only use the 555 for one thing at a time, most residents can select a better chip for almost any purpose. Among those better chips there aren't many that can do more than one or two of the 555s functions. That's what 555s are good for. They are just a block containing a few prewired resistors, comparators, a latch, a discharge switch and an output buffer. The relative simplicity gives it broad functionality and makes it comparatively easier to understand. Broad functionality means if you haven't spent a mint on parts yet, there are a lot of spaces in a breadboard you can fill and start experimenting with while you wait for your flip flops or RS latches or fancy timer or LED driver to come in the mail.

Building your first buck converter? 555 will work fine to drive PWM up to around 150kHz (Modern 555s can go way above this, but you'd need a better oscilloscope than mine to see where problems appear). Want to upgrade it to a voltage controlled converter? Use the analog side as a triangle wave generator and a comparator. Want to make it auto adjust for variable load? One more comparator/op amp. You've learned how to do it the easy way and you want a better triangle wave? Switch the 555 to 50% duty cycle and connect the output to an op amp integrator circuit. Want to do your own high power PWM RGB LED fader? 7 555s and some comparators. Want a timer or oscillator on a 12V system without having to bother with a logic voltage? Want a through hole chip for easy soldering or socket replacement (At the lowish frequencies the 555 is usually used at sockets aren't a big signalling problem) or just to stick in a breadboard without having to presolder it to a little board?

After having to fine tune and squeeze good efficiency from my crappy 555 3 channel RGB voltage converter and PWM fader I understand

  • How the circuit has to work
  • Some of the challenges of driving MOSFETs and LEDs,
  • How to build a buck/boost/cuk/etc. converter control circuit and what the parts do
  • An easy version (50-100kHz) of high speed signal management
  • What advantages are to be had by using a microcontroller rather than analog/digital logic (A Cuk converter for example is a fourth-order converter, which basically means the math to govern duty cycle based on output is hard. Programming formulas into a computer is usually easier than figuring out how to do them with analog parts.)
  • Finally, what advantages are to be had from using a chip specifically designed for the purpose when possible instead of a bunch of 555s or even a microcontroller or FPGA

For a person just learning about electronics, a lot of these other chips bring extra challenges along with their improved properties or advantages that don't aid in learning the basics. Need more timing precision? You probably want a digital timer with a quartz oscillator. Now you need to learn about high speed digital layout and quartz oscillator circuits.

Need higher operating frequency? Well newer through hole 555s can work up to 3 MHz, which is well into challenging signal territory, so if it can go higher than a 555, you're going to probably need to learn about high speed layout, ground plane separation, and rely a lot on manufacturer supplied board layout. For my purposes it's much harder to learn anything from a signal my cheap oscilloscope can't see, so a 555 is more than adequate for now.

Need something more compact? Just for example, a 555 Cuk converter circuit I built from 555s and comparators took up about 5 square inches and used decently bulky 1/2" inductors and capacitors. A modern high frequency Cuk controller chip is just 1 surface mount chip and operates at MHz frequencies. The same power level could be fit in about 2 square inches. Highish operating frequency helps the converter respond quickly to load surges and decreases inductor and capacitor size. You can get features like an enable pin for low power modes and automatic overcurrent shutoff. All around you get a better result, no doubt, but you end up either having to use manufacture references to build a circuit you don't really understand, or grinding through a bunch of mid and advanced level challenges in addition to the basics you should be focusing on.

Since you already have some 555s though (It's worth acquiring nice ones, they're still very cheap), I'll mention that your annoying sound is produced with the 555 astable multivibrator circuit (Oscillator), and because you need roughly one minute delay, you can easily produce your delay with a 555 monostable multivibrator circuit (One shot timer).

If you're trying to learn about circuits and actually build circuits in an order that lets you understand them fully and easily, 555 timers are great for their versatility and they are extremely well documented, often in ways I found easier to understand as a beginner, which makes sense since an expert would always select the best chip for the job, which isn't usually the 555.

Anyway, the 555 monostable circuit just generates a pulse, so you can look it up on Wikipedia and use the easy formulas there if you want to figure out how big resistor and capacitor are required for a 1 minute pulse. For a long pulse you want to maximize resistance so you can minimize capacitance and wasted power. With newish 555s you can use resistance well into the M\$\Omega\$. Then you just need to figure out how to detect the end of the 1 minute pulse (negative edge detector circuit) and latch ON (You can use another 555 as an RS flip flop for the latching) the 555 astable noisemaker circuit. Reset the latch to silence the alarm.

K H
  • 4,123
  • 1
  • 11
  • 24