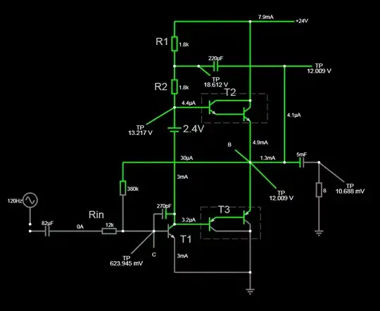
So I know the theory behind a bootstrap current source in power audio amplifier and understand its operating principle but some things remain uncertain to me.
First - how to divide the collector resistance in voltage amplification stage? I did run some simulations and it's clear, that $$ \frac{R_1}{R_2} $$ ratio actually matters.
When \$R_1>R_2\$:
- Gain drops
- Crossover distortion becomes apparent (despite the biasing)
- voltage across \$R_2\$ is not stable so current from current source does not maintain its value very well (unstable current source)
When \$R_2>R_1\$:
- Gain raises
- Less distortion
- Curernt source very stable
I don't understand why it happens. From the theoretical point of view, it should not matter which resistance is bigger.
Second - how to calculate the open loop gain after applying a bootstrap? Or perhaps I should ask - what's the actual value of collector resistance then? I need this to choose the correct value of \$R_{\text{in}}\$.
Here's the circuit: LINK
- Quiescent current - \$3\text{mA}\$
- Desired max power - \$5\text{W}\$
- Input - \$1\text{V}_{\text{pp}}\$
- Total collector resistance - \$3.6\text{k}\Omega\$


