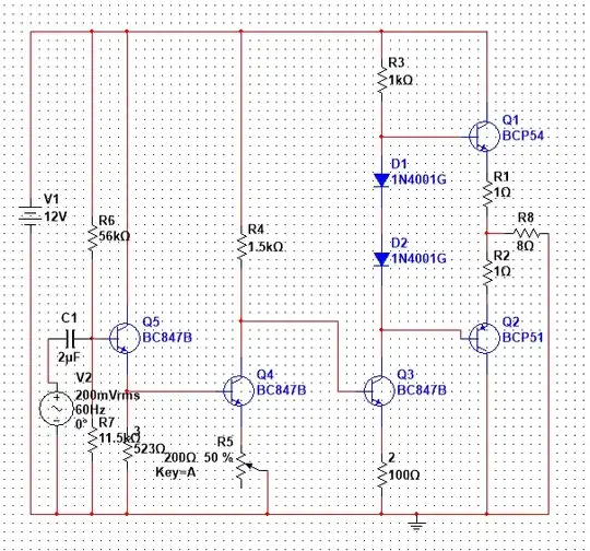
I have to design an audio amplifier to drive 500 mW 8 ohm load. I used two SMD transistors (BCP54 NPN and BCP51 PNP) and three BC847Bs, one to drive the BCP transistors, one for voltage gain, and one for current gain.
I calculated that there must be 2.8 V and -2.8 V swings on both transistors to achieve maximum 500 mW power. V=sqroot(PR)=sqroot(500mW8)*sqroot(2) = 2.8 V
I decided that at one peak there will need to be 9V on R3 transistor, on another peak there will need to be 3.4 V on R3 transistor. According to that I calculated values for resistors of Q3, Q4 and Q5 transistors. I want input impedance to be 50 kohm and voltage gain of 100. The problem is that it doesn't work. What have I done wrong?

