So, I got some laptop charger from my neighbor and I was thinking about to do something with it. Then one day I feel tiny shock from the output of the charger. I thought ac to dc filtering mechanism maybe shorted. Then I had tested other remaining charger to see if there was any AC current going on. And they all do the same. Is it normal to have flow some AC through DC ? Can I do something about it ? make it safer for work ? It does not feel like comfortable.
-
Does this answer your question? Feeling a tingling sensation by touching stuff, Is this safe? – Transistor Oct 06 '20 at 08:06
-
I'm not sure. I am not feeling safe with the adapter. Can I do outside to lower the current ? I have tried with lm317 and it's still leaking full AC, I mean partial. What can it reduce the current to the level that will be safe to work ? – Saji Oct 06 '20 at 08:10
-
@Transistor is right, this is a possible cause of the short time shock. but the magnitude of the shock depends upon quality, capacitance, and derating of the capacitor. The cheap power supply uses cheap components from china and it causes a problem. – Deepak Oct 06 '20 at 08:11
-
@Saji its not about the current or voltage you are taking from the supply. its basically a design issue that the manufacturer used bad caps. go the page suggested by Transistor – Deepak Oct 06 '20 at 08:13
-
Whatever the reason I want to reduce the current. I can't just throw it away because even my HP laptop charger gave shock a year ago. – Saji Oct 06 '20 at 08:14
-
To reduce current open the supply and increase shunt resistor value, which will be connected to the source pin of NMOS used as a switch and the ground. – Deepak Oct 06 '20 at 08:18
2 Answers
Is it normal to have flow some AC through DC
As surprising as this may sound, the answer is yes.
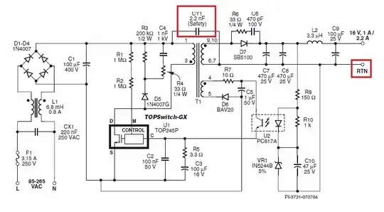
Most laptop chargers don't have an earth connection and to prevent (reduce really) the amount of high frequency switching noise on their DC output they use a Y capacitor connected from the DC output to the nearest thing to earth that can be found; that being the rectified DC bus on the high voltage side. See this for an example: -
The size of the capacitor is usually about 1 or 2 nF and this inevitably can couple a proportion of the AC mains voltage to the DC output. So, which is worse? A noisy DC output full of high-frequency switching artefacts that can radiate or a little bit of AC voltage that is sourced through a 2 nF capacitor and causes you to feel a tingle?
In case you didn't understand the bit about high frequency noise, you just have to look at the culprit - the high-frequency power transformer - it has an inter-capacitance winding of about 100 pF and, the high-speed high-voltage switching on the primary inevitably superimposes some noise on the DC output. It's common-mode noise so it doesn't alter the voltage between the positive and negative DC outputs; it raises both of them up and down by several volts and can interfere with radios and needs quenching, hence the added capacitor (in the red box above).
Can I do something about it ?
You could find a good earth point and use capacitors from each DC output to the earth point - 100 nF would kill off the AC to sub 1 volt levels.
make it safer for work ?
Y capacitors should be used in the charger and these are deemed safe however, devices from unrecognized sources are not to be trusted.
A few words from here: -
If a Class-Y capacitor, also known as the "line to ground capacitor" or "the line bypass capacitor"—the capacitor placed between line and ground—fails short, this could lead to a fatal electric shock due to the loss of the ground connection. Class-Y safety capacitors are designed to fail open. A failure will cause your electronic device to be subjected to the noise and interference that the capacitor would normally filter out, but at least there will be no fatal electric shock hazard.
- 456,226
- 28
- 367
- 807
-
you are right, using a 100nF really works, but I am not understanding then why not manufacturer use this in all their power supply which is having earth connection? – Deepak Oct 06 '20 at 08:23
-
-
1@Deepak I can't say for sure but certainly I have seen power supplies that have an earth connection where output filter capacitors are used. On the other hand, when using power supplies (with the added 100 nF capacitors) to power other equipment that may be subject to surges on other ports, it's better to remove those 100 nF caps and let the surge suppression be done directly on the port receiving the surge (rather than let the surge pass-thru to the DC port). Been there, done it! A case of should-we, shouldn't-we I guess. – Andy aka Oct 06 '20 at 08:31
-
1
-
@Deepak: Many many circuits out there in the wild aren't really "designed" but taken from the control chip datasheet in verbatim. There is some logic to that — the engineers who designed the chip are greybeards for sure and know what they are doing. However, even junior engineers need to understand why the a datasheet example circuit was designed that way it is. There is often a lack of curiosity here and there. And sometimes bosses decide or even worse, a committee, and the curious junior engineer has no saying in that. – Janka Oct 06 '20 at 08:32
-
The Ufer ground or concrete encasement grounding of the building is not bonded to the Neutral + FG (earth ground) connection. Please consult the Utility company on who to contact to fix this issue. Sometimes this grounding point is on their side, other times, it is after the meter and they will tell you to refer to an electrician to fix this.
- 339
- 1
- 8
