It's been a while since I worked with a 555 timer, but I'll try to make sense of this. It's hard to understand everything going on because the circuit is arranged very poorly, there are no part numbers or reference designation on anything, and the unusual (I assume simulation) parts are not labeled. Here are a couple of primary reasons why what you have will not work as is:
- Timer 1 Output --> Timer 2 Trigger: This can work, but keep in mind that timer 2 will be triggered whenever timer 1 is low. So you have to make sure it doesn't trigger right away. Also, when the timer 2 pulse is done, timer 1 is still low so it will just trigger it again.
- The reset shenanigans will not work. There's too much dependency on startup times (how long it takes the internal circuitry to power up, signal rise times, etc). Plus, if timer 2 output is connected to its own reset, then when timer 2 output is low, it will never come out of reset to be triggered.
Here are a few things that need to be fixed:
- Get rid of all of the reset trickery. It's unnecessary anyway.
- Timer 2 should not be allowed to turn on until after timer 1 has pulsed.
- Timer 2 output high should prevent timer 1 from pulsing again by turning off the appliance.
Additional Information
Normally, I would end my answer here, but I had a bit of time and curiosity got the better of me. Before I go over a working example, let me be clear on a few things.
- I wouldn't call this an "analog circuit." At best, it's mixed signal. The only thing remotely analog is the circuitry inside the 555 timer and the timer constant for the pulse. Everything else is strictly digital logic. People are free to argue.
- Saying you can do something easily with "Arduino" doesn't hold much weight around here. Better to just say you'd use a small embedded microcontroller. That would still require a few external transistors for driving currents, but I'd estimate this is a 100 lines of code or less kind of problem.
- There are other logical ways to solve this problem such as using the CT pulse to clock a 9+ bit counter. When the 9th bit goes high, that signifies about 511 pulses have been clocked. At 50 Hz, that's 10 seconds. Use this output to drive some relay with a charged capacitor supplying the additional 3 second duration.
- The circuit I'm presenting is not exactly "good" but it does work in a simulation. The real world might be a bit different...
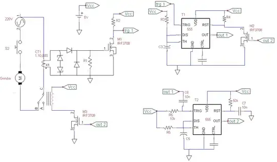
Revised Circuit - Simulated Appliance Power
I'm using LTSpice for my simulations. I don't have models for relays so I'm simulating all of that using transistors and voltage controlled switches. Here's the appliance power circuit.

- The "start" button is simulating you pushing a button to start the appliance. It will turn on M1 (NFET) which turns on M3 (PFET) which turns on the switch S1. This power is then fed back into the M1 gate so the power stays on.
- The section around M4 is a normally closed relay in line with the appliance power. We'll use the M4 gate to turn this thing off later, but for now, it's always on.
- The CT source generates the 50 Hz pulse at 5.5V when the appliance is powered on. This turns on M2 which acts as the active low trigger pulse for timer 1.
- Vcc is a modeled source with a bit of initial rise time. All of the .model stuff is to add custom parameters to the transistors and switch parts.
Here are the resulting power and trigger waveforms.

You should see that as soon as "start" goes high, the "power" also turns on, and the CT pulses start immediately. The "start" is timed to pulse twice, but that's not important right now.
Dual 555 Timers
The initial 555 timers are pretty straight forward. Timer 1 is setup to give a 110ms pulse, and timer 2 gives a 55ms pulse. These times are arbitrary - just doing something reasonable for the simulation. Whenever timer 1 output is low, timer 2 is triggered.

The voltage divider at at the timer 2 output is just so the outputs have different levels in the waveform - easier to see what's happening. As you might expect, timer 2 is instantly triggered, and then again whenever the timer 1 pulse is over. We'll fix that next, but for now, here's the waveform.

Controlling Timer 2 Power
Remember that transistor controlled voltage switch from the beginning to keep the appliance powered on from the start pulse? We can use that again here. Timer 1 output can turn on M5 (NFET) which turns on M6 (PFET) to switch power to timer 2. That way, timer 2 is off until timer 1 pulses. Then, this power signal can feed back into the M5 gate to keep it on. A diode is used to prevent that power from screwing with the timer 1 output. I use another divider to monitor the power line (power2) so the waveform is easier to see.

Controlling the Appliance Power
Now, we can use the timer 2 output to turn off the appliance by feeding it's output into the base of the M4 NFET (see the first picture), but we have a new problem: timer 2 stays on FOREVER because timer 1 is always low because the appliance is kept off. Bummer.

Final Adjustments - Timer 2 Power
To fix this, we can adjust how timer 2 is powered. Rather than feeding it's power line back into the M5 gate, we can use a capacitor at the gate to keep it on for so long. The value of the capacitor will determine how long timer 2 is powered after the timer 1 pulse is over. I'm using 6uF (C6) which gives us just slightly less on time than the 55ms pulse from timer 2 (timer 2 looses power a few ms before its pulse would end).
Some things to keep in mind - if the value is too big, timer 2 will end, but its pulse but stay on until the cap discharges anyway. Also, it will take some time for the timer 1 output to charge it up. Setting the time constant to be less than the total pulse time of timer 2 will set the actual time of the timer 2 output pulse. I won't get into the details of how to calculate the capacitor value. If you want to learn, check out this excellent RC time constant tutorial. There are also lots of related questions here on stack exchange.
Here is our final, complete circuit and the resulting waveform.


So here's what's happening:
- Pressing "Start" turns on the appliance, which starts the 50 Hz pulse.
- Timer 1 is triggered by the first pulse and creates a 110ms output pulse.
- Timer 2 is powered when the timer 1 output pulse turns its power switch on.
- Timer 1 pulse ends, triggering a 55ms pulse from timer 2.
- The timer 2 high output turns the appliance off, stopping the timer 1 trigger pulse.
- Timer 2 looses power once capacitor C6 discharges and its power switch turns off.
- Some time in the future, "start" is pressed again, and the cycle repeats.
Real World Gotchas
- The trigger for timer 1 is a 50 Hz pulse, and timer 1 is on for 10 seconds. It's plausible that before the timer 2 output rises high enough to turn the appliance off, timer 1 is triggered again which will mess with the timer 2 power control. To fix this, we can kill power to timer 1 with the timer 2 output, much like we are doing with the appliance. Here also might be a reason to control the timer 1 reset from the timer 2 pulse.
- The 10 and 3 second timers require very large capacitors. Capacitors don't charge or discharge immediately, and can require large currents to fully charge. This can easily brown out your 5 volt regulator or other small battery supply, making the whole circuit act like it's drunk.
- You are using low-voltage circuitry to control a VAC appliance. This can be very dangerous, and requires care. Use caution. You also need some isolation between the AC relay and the control circuit.
- Learn what a flyback diode is, and why you need one with your relays (and sometimes transistors).