after reading those links :
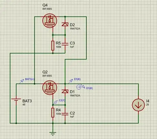
Reverse-polarity protection P-channel MOSFET
Optimal method for multiple MOSFETs for LED driving with a shared power rail
and this pdf :
International Rectifier - Application Note AN-941 - Paralleling Power MOSFETs
https://www.irf.com/technical-info/appnotes/an-941.pdf
i wanted to know if my design is right ? if it has any problems ?
max Current calculation : does max current will equal root ratio max power dissipation to max R on ,
without taking in consideration rise of temperature where it is positive coefficient , so if current increase temp increase leading to increasing Ron so current decreases leading to stability this also helps with parallel fet .
max current 2 fet combined will be just summation ?
capacitor sizing :
i want simple calculation of capacitance of capacitor where it will affect in rush current .
update 2 :
so i added capacitor parallel to zener for inrush current
study caps values in reverse polarity case :
i can conclude from these that caps decreases the change of voltage , am i wrong?
what is p and f values analogue sim y axis means ?
to study in rush current : i have to make current probe right and cancel the current source in schematic ? because i tried this but change of current not appeared , should i make dc sweep voltage ?
is this method the way for studying in rush current ? :
https://electronics.stackexchange.com/a/352771/237957
i have read here
http://www.ti.com/lit/an/slva670a/slva670a.pdf
buck converters make u dont need in rush current limiter because they have soft start functionality
just wanna make sure that buck converters will do the work ?


