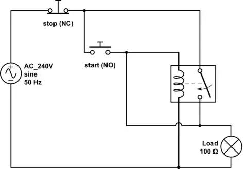
I have a 1.5kW 220VAC 1 Phase dust extractor. It's controlled by what looks like a DOL switch KJD17B/5T (so I assume the 5th terminal is an overload).
Wiring diagram on duct collector: From what I can see it's DP/ST and has L/N In and L/N Out and then a 5th connection form the motor which I can only assume is some sort of overload.
I'd like to add a remote start/stop, but it looks like the KJD17B is an enclosed device so I can't wire my remote start/stop in parallel/series.
I'd welcome advice on how to achieve my remote start solution? Should I try to re-wire the DC and bypass the KJD in favour of two external DOL start/stop controllers?

