2

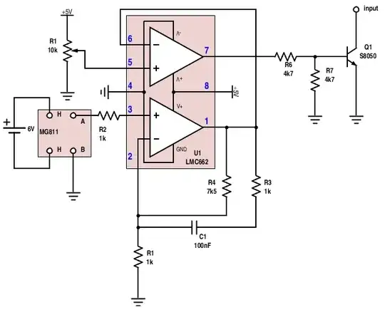
I am trying to amplify a MG811 CO2 sensor to a range readable by an ATMEGA2560 (0-5v). I have other analog sensors, so do not want to change ref voltage on Atmega. I have found a module that scales the signal and want to replicate the circuit from the documentation, but want to make sure that the schematic I have is correct. It seems from the module documentation that the sensor operates in a range of 100-600mV (though this is different from the datasheet which shows a range between about 260-350mv). The module uses a LMC662 dual op amp.

Schematic
(source: digikey.com)

Glorfindel
  • 1,245
  • 3
  • 15
  • 20
neufuture
  • 393
  • 1
  • 4
  • 12
  • Could anyone explain the working principle of the upper amplifier? I know that the lower one is used to magnify input signal from CO2 sensor. – Henry Yuen Feb 19 '16 at 07:47
  • @HenryYuen: Quick answer: The upper amplifier is being used as a comparator. R1 sets the switching threshold. – Dave Tweed Feb 19 '16 at 12:29

1 Answers1

2

The module looks reasonable, and should work okay.

Checking the (pretty terrible) datasheet for the MG811, the 30-50mV range given (and quoted in your last question) appears to be a mistake. The various graphs clearly show 300-350mV, and the module datasheet you link to reports a range of 100-600mV for 400-10000ppm CO2.
So it's anyone's guess what the actual output is, although you would hope the module maker will have tested and confirmed their figures so I'd bet on the 100mV-600mV being the most likely.

The module does not remove the offset to provide 0-5V output as requested in your last question, it uses a gain of 8.5 to produce 0.85V-5V from 100mV-600mV (the upper range for 600mV should be 5.1V, but will be clipped by the supply voltage)
It uses an opamp with an extremely high input impedance (>1TΩ) to avoid loading the MG811 output, as it has a very high output impedance (this was probably overlooked in your last question as the specs of the MG811 were not given, though the MCP6N11 Steven mentioned has a suitably high input impedance)
So if you are happy with the above range then all should be well, though it will obviously need some testing/calibration (I would forget the datasheet, it's likely just to confuse things ;-) )

Oli Glaser
  • 55,140
  • 3
  • 76
  • 148