I am working on a project similar to this post.
For the circuit diagram on that post, what are the function and working principle of the upper amplifier?
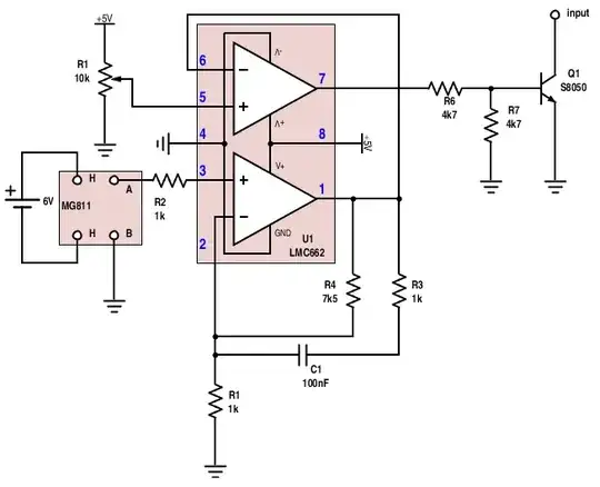
I know that the lower amplifier is used to magnify the input signal from the CO2 sensor.
Thanks!

Asked
Active
Viewed 756 times
-2
-
The answer was in the module in section b. comparator, you guys, you not even read the post of your question ! – R Djorane Feb 19 '16 at 11:40
-
The reason you don't see the functionality is that the schematic is poorly drawn – Scott Seidman Feb 19 '16 at 11:55
2 Answers
3
The upper opamp is being used as a voltage comparator with its reference voltage being supplied by R1.
The lower opamp has a non-inverting DC gain of 8.5, and when its output voltage is more positive than the voltage on U1-5, U1-7 will go low, turning Q1 OFF and allowing INPUT to float.
However, when U1-6 goes less positive than U1-5, U1-7 will go high, turning Q1 ON, which will pull INPUT down to Q1's Vce(sat), about 300 millivolts above ground, give or take.
EM Fields
- 17,527
- 2
- 19
- 23
2
In that circuit, the upper OpAmp is taking an input reference voltage on its non-inverting input and the output from the lower opOpAmp on its inverting input.
This forms an OpAmp Comparator, with the Potentiometer setting the comparator's reference/threshold voltage.
Robherc KV5ROB
- 5,108
- 1
- 11
- 24