0

I am currently working on a project where I am required to design a Class A Audio Amplifier using BJTs.

The requirement of the amplifier is as follows: - Acquire a variable gain of at least 10 (Av >=10) - Be powered using a 9V DC Power Supply - Amplify a signal of max 0.1Vpk, 20Hz-5kHz without any distortion or clipping. - Will work after attaching a low impedance speaker (8 - 180 Ohm)

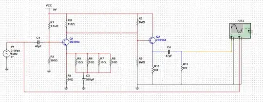
I designed a primary circuit (attached in the picture) but I am having several problems.

I designed a Common Emitter stage where I was able to get a gain of almost 20 (that's what the oscilloscope showed), but I can't seem to figure out how to connect it with the Common Collector Stage. The output signal seems to not to be equal in the first half cycle and the second half cycle. Moreover, there is phase shift (not equal to 180) in the lower frequencies.

I wonder if anyone can help me with this circuit, and tell me what is the correct procedure for designing such circuits in the future.

enter image description here

1 Answers1

1
without any distortion

This can't be done. Every electronic part is non-ideal and non-linear in some way. Some minimum noise is a fact of physics.

It is therefore impossible to help with this circuit further, since it can never achieve the desired goal.

Olin Lathrop
  • 313,258
  • 36
  • 434
  • 925
  • That's the specs that they required, may be they meant that they just needed the circuit to not clip any part of the signal after distortion.

    So if we neglect that as a fact that it is impossible to have zero distortion, can you help me analyze the problem with this circuit and achieve the required specs?

    – Amr Mohamed Apr 27 '18 at 18:50
  • @Amr: If "they" require no distortion, then you need to explain to "them" that this is impossible. As long as the goal remains impossible, it is pointless to consider this or any other circuit. – Olin Lathrop Apr 27 '18 at 20:15