What is the advantage of using transistors on the power rails of an op-amp over more typical boost circuits?
I have seen a circuit topology called the "Widlar Boost" made famous by Bob Widlar.
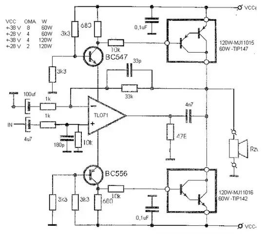
The power rails on the op-amp have series resistors and the bases of the boost transistors are attached between the resistor and the op-amp, like this:
There are other variants where the power to the op-amp's rails go through the transistors' emitter/collector or drain/source, like this:
What would these circuits do better than what a more common approach could (like transistor(s) on the output of the op-amp to boost current capability)?
Edit: I am pretty certain I understand how these circuits boost the output: the voltage drop across the series resistors (which is directly related to output current) affects the transistors in such a way that they provide the bulk of the current to the load.
My question is why would we want to do it this way? I am having trouble understanding how this could be better than hanging one or more transistors off the output of the op-amp.
It seems to me that causing the voltage at the op-amp's rails to fluctuate like this would only serve to make noise or distortion worse.
The second circuit I posted is the more mysterious one to me, even though it shows the entire circuit. It strikes me as needlessly complicated for what it is trying to accomplish, so I would like to learn what makes this a good solution (i.e. what problem is it trying to solve that a more basic circuit doesn't?).

