I'm currently designing my first audio PCB. I've read a ton of discussions and guides about audio grounding, so I've decided to use single point grounding (with the point being last filter capacitor minus).
However, one question arised in my head and I haven't found an answer. Is it beneficial to the circuit to make a fill on the PCB, connected with ground at the single point?
It seems logical to me, that a fill on the PCB would reduce noise and crosstalk between signal traces, while connecting this shielding plane to ground in single point would eliminate all current return problems which normal ground fill would cause. Ideally, no current would flow through this plane, as whole circuit itself is connected following the idea of single point.
On the other hand, it could make the ground noisier, as the ground plane is sort of an antenna.
A following question would be - if my conclusion is correct, should I connect the fill to quieter preamp ground (which is more sensitive) or noisier power amp ground (which wouldn't care too much if its ground would collect some noise)?
Edit: To clarify: this is not a debate between single point and plane grounding. Grounding of the circuit WILL be done via routing components to the single point only by 1mm traces!
The point is: is it beneficial to put a separate fill on the PCB and connect it to the circuit ground in the single point (not connecting any component to the fill)? Will it increase or decrease overall noise if there is a screen added?
Again - the fill will be connected to the ground at ONE POINT, no component connected to it.
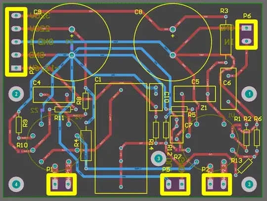
This is the PCB without any pours:
This is what my idea of screening fill would look like, notice that both bottom and top fills are connected to anything only under C8 cap, components are still connected to their single points:
