Start with your requirements and do the math.
Let's think about a current sense resistor followed by a P channel FET.  Your maximum voltage budget is 1.2 V at 1.5 A.  Let's say the FET can go down to 50 mΩ when fully on.  At 1.5 A, that means it will drop 75 mV.  That leaves 1.13 V for the resistor.  (1.13 V)/(1.5 A) = 750 mΩ.  Now you use the voltage across this current sense resistor to control the FET gate.  Something like this:

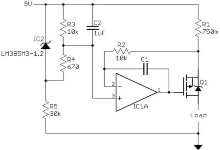
IC2 makes 1.2 V down from the supply voltage.  This is scaled by R3 and R4 to the maximum voltage you ever want across the current sense resistor, R1.  C2 filters out noise on this scaled reference voltage.  IC1A controls the FET gate to attempt to keep the reference voltage across R1.  When the load isn't drawing the full current, the opamp output will go as low as it can, turning on the FET fully.  When the load draws more current, more voltage builds up across R1.  When this exceeds the reference voltage, the opamp output will go high.  This turns off the FET, reducing current to the load.
When the load tries to draw more current than the set point, the opamp will regulate the FET gate voltage so that the current is limited right at the set point.
C1 may be needed for stability, depending on the opamp and the FET transfer function.  Put the pads there, then experiment with real parts.  Find the capacitance where it's just stable and double it.  If you don't care about response speed, you can be more conservative and make C1 larger.  It might be from a few pF up to 100 pF or so.
The opamp must be chosen carefully.  It must be able to run from 9 V, with its input range extending close to the positive supply.
The FET must be able to turn on fully with only 9 V gate drive, minus the opamp output headroom on the low side.  At this low voltage, that will be no problem to find.  However, you have to look at this and can't just plunk in a random P channel FET that is only specified for 10 or 12 V gate drive.
Power dissipation is another criterion for picking the FET.  The worst case is when the load is a short.  The current will be regulated to 1.5 A.  R1 will drop 1.13 V, so the voltage across the FET will be 7.9 V.  That times the current is 12 W.  That will definitely require a heat sink.
R1 will dissipate up to 1.7 W.  That means it needs to be a "2 W" resistor at minimum.  A 5 W resistor would give you better margin and can then be mounted on the board normally.