I know that this question has been ask in similiar ways already. Since I am rather new to Electrical Engineering and I don't want to waste material I wanted to ask you guys first if my approach is feasible. So basically I think I already solved the problem but still need some feedback.
Problem
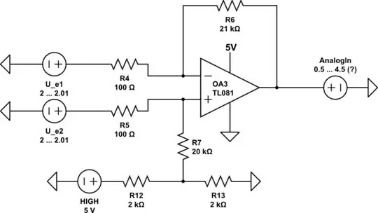
In order to measure a position, I want to move a permanent magnet between two hall sensors and calibrate the output to the position of the magnet.
I have two hall sensors positioned at x = 0 and x = L, each of them is delivering an output voltage V_1 and V_2 ranging only from 2.00 V to 2.01 V, depending on the position of the permanent magnet. I am using a Arduino to read the signal (0 ... 5 V, 1024 bits, 256 "effective" bits). I am interested in the difference between the two voltage levels since it is correlated to the position of the magnet.
Approach
I wanted to combine a differential OAmp (left part) and a simple potential divider (?) as shown below.

simulate this circuit – Schematic created using CircuitLab
Question
Do I really get this output voltage? Or is this unrealistic? Thank you very much in advance!
Cheers, Urs.
Links:
https://www.mikrocontroller.net/articles/Operationsverst%C3%A4rker-Grundschaltungen