What confuses me is, that capacitive link could worsen the EMI problem
by coupling the high frequency noise into the household power lines
and turn the mains wiring a larger antenna.
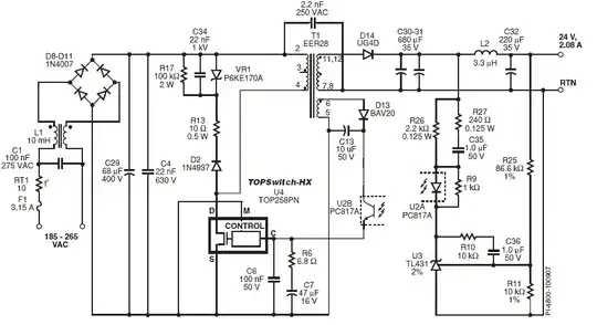
I assume that we are talking about an SMPS that doesn't have a "third" ground pin connector that can be relied upon for shunting away this output noise and therefore it uses a capacitor like the one marked "2.2 nF 250 VAC" below (top middle): -

(source: 320volt.com)
So, in the absense of that ground pin you have to use what is available and if that is the rectified live wire then that's all you have. If the noise passed to that node is too high to meet conducted emissions (or there is too much radiated emissions from the AC wiring) then you will have to use in-line filtering on the AC side.
That's not as bad as it sounds because, for instance, on a small power supply, the noise passed from secondary to primary side circuits is usually lower than locally generated primary noise due to the primary being switched at the PWM frequency.
On larger power supplies there inevitably has to be chokes present to reduce primary switching noise to a legal level and this will also reduce the secondary transferred switching noise.