Need help. I need to convert signal (0v to 5v) from Hall-based unipolar current sensor measuring the power line from the 84v 4kW battery pack to 5v MCU based ADC converter. Although both – the sensor and MCU-based ADC converter are unipolar, yet their ranges are different and mid-point shifted. This is fairly often needed task yet I was surprised to not find a complete answer neither here nor anywhere else. I have found post here Level shifting pedal output to 0-5V which largely shows the solution but some issues still remain. I'll cover whole of the task here so that other people who are searching for the same answers will have all the answers (with your help) here in one place. I chose the Tamura hall current sensor.
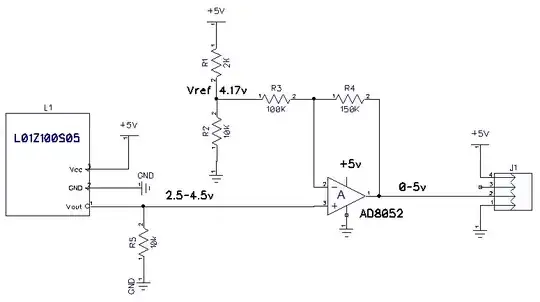
This sensor is similar to the most popular of this type HASS sensors from LEM with similar specs: Linear voltage output from input current, open loop , unipolar +5V power, 2.5v reference, rated output Vref + 1.5v = 4v (to be used for theoretical calculated calibration), Vout max >= 4.5v Measured current = 0 outputs 2.5v, saturation current in one direction produces 4.5v max, in another direction gives 0.5v min (hence swings around 2.5v from 0.5v to 4.5v) Output needs pull down using 10kOm resistor
My chosen op amp AD8052 is rail-to-rail 0-5v (source 5v). It will measure battery current so it flows in one direction only, I can use either positive or negative direction, I choose direction swing from the sensor from 2.5v (no current) to 4.5v (saturation). But I need a protection from accidental reverse current wire insertion into the hall loop. Resistors Calculation: gain G = 5v/(4.5-2.5) = 2.5 G = 1+ R4/R3 = 2.5 Choose R3=100k -> R4=150k (4.5 – Vref) * 2.5 = (5 – Vref) Vref = 4.17v Voltage divider R1=2k, R2=10k will produce ~4.17v
Unsolved "mysteries" : How does pull down 10k resistor effect the Op Amp input conditioning? Will it change the above calculations? How to add a protection from reverse hookup of sensed wire (voltage from sensor would fall below +2.5v) ? I intend to use two sensors for two ranges of sensitivity (100A and 300A), therefore one (100A) is intended to be for a long time in saturation. Will saturated op amp overheat?
Edit: datasheet for the Tamura sensors: Tamura L01Z100S05 sensor


