While I have an assortment of 5V, 9V, 12V wall-warts, but I don't remember ever seeing one that is 18VDC and trying to avoid a trip to specialized parts shop, since I have all other components of a circuit (of a microphone mixer) that I am building.
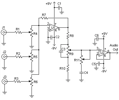
Here is the circuit in question:
(Source: http://www.aaroncake.net/circuits/mixer2.asp)
As one can see, it requires +9VDC, -9VDC and GND. I've never built such circuits that have negative potential (I know it is relative). Wondering if someone can help illustrate / explain, if it is possible to power this somehow using a 9VDC wall-wart ?


