I'm looking for a MOSFET driver circuit that can be placed between an op-amp and a power MOSFET to operate the transistor as a linear amplifier (as opposed to a switch).
Background
I'm developing an electronic load circuit that must be able to step a load in about 1µs. The most important step size is small, say 100mA, although once I get that worked out I'd probably like to also attain a large signal step speed of 2.5A/µs. It should accommodate sources from 1 to 50V, currents from 0 to 5A, and will be able to dissapate about 30W.
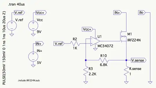
Here's what the circuit looks like at present. Since appearing in earlier questions I have replaced the MOSFET with the smallest capacitance device I was able to find (IRF530N -> IRFZ24N), and moved to a reasonably wide bandwidth, high slew-rate op-amp (LM358 -> MC34072) while staying in jelly-bean territory. I'm currently running a gain of about 4 on the op amp for stability purposes, which gives me a bandwidth in the neighborhood of 1MHz. Further background below for anyone interested.
The problem
While the circuit performs reasonably well, the problem now is that the stability is, well, not stable :) It doesn't oscillate or anything like that, but the step response can range from overdamped (no overshoot) to quite underdamped (20% overshoot, three bumps), depending on the source being loaded. Lower voltage and resistive sources are problematic.
My diagnosis is that the incremental input capacitance of the MOSFET is sensitive to both the voltage of the source being loaded as well as Miller effect produced by any source resistance, and that this produces in effect a "wandering" pole from \$R_o\$ of the op amp interacting with the source-dependent \$C_{gate}\$ of the MOSFET.
My solution strategy is to introduce a driver stage between the op-amp and the MOSFET to present a much lower output impedance (resistance) to the gate capacitance, driving the wandering pole up into the tens or hundreds of MHz range where it can't do any harm.
In searching for MOSFET driver circuits on the web, what I find mostly assumes one wants to "switch" the MOSFET completely on or off as quickly as possible. In my circuit, I want to modulate the MOSFET in its linear region. So I'm not finding quite the insight I need.
My question is: "What driver circuit might be suitable for modulating the conductivity of the MOSFET in its linear region?"
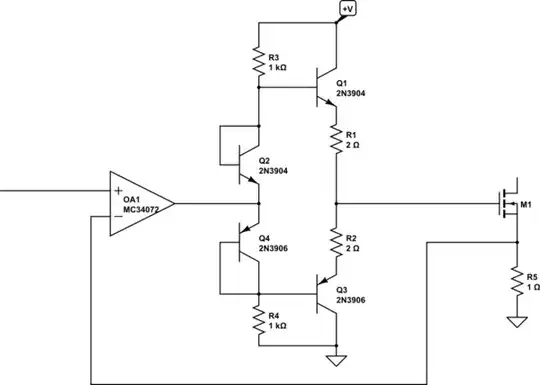
I saw Olin Lathrop mentioned in passing in another post that he would use a simple emitter follower for something like this from time-to-time, but the post was about something else so it was just a mention. I simulated adding an emitter follower between the op amp and gate and it actually worked wonders for the rise stability; but the fall went all to heck so I'm figuring it's not quite as simple as I might have hoped.
I'm inclined to think I need something roughly like a complementary BJT push-pull amplifier, but expect there are nuances that distinguish a MOSFET driver.
Can you sketch out the rough parameters of a circuit that might do the trick in this instance?
Further background for the interested
The circuit was originally based on the Jameco 2161107 electronic load kit, recently discontinued. Mine now has about 6 fewer parts than its original complement :). My current prototype looks like this for those who, like me, are interested in that sort of thing :)
The source (generally a power supply under test) is connected to the banana jack/binding posts on the front. A jumper on the left of the PCB selects internal or external programming. The knob on the left is a 10-turn pot allowing a constant load between 0-3A to be selected. The BNC on the right allows an arbitrary waveform to control the load at the level of 1A/V, for example, with a square wave for stepping the load. The two light-blue resistors comprise the feedback network, and are in machined sockets to allow the gain to be changed without soldering. The unit is currently powered by a single 9V cell.
Anyone who wishes to trace my learning footsteps will find the excellent help I've received from other members here:
- Is it ever useful to add a capacitor between op amp inputs?
- Calculating gate resistor value for enhanced active-region stability
- How to test op amp stability?
- Why doesn't LTSpice predict this op-amp oscillation?
- What can be inferred from the frequency an op-amp is oscillating at?
- Why does smaller step show instability better?
- How do I determine \$R_o\$ for an op amp?
- Does this Schottky provide MOSFET transient protection?
- Why 60% overshoot with 55° phase margin?
- How can I measure gate capacitance?
I'm thoroughly amazed that a simple project like this has been so rich a motivator for learning. It's given me occasion to study quite a number of topics that would have been so much dryer if undertaken without a concrete objective in hand :)







