UPDATE: Based on the answers I received, I got this working beautifully. There's a full outcome report in one of the answers below.
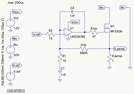
I'm working through the design of an electronic load, basically a power MOSFET driven by an op amp.
I simulated the loop gain frequency response like this:
Producing a frequency response plot like this:
The 0dB frequency is 470kHz, with a phase margin of 55° and a gain margin of about 11dB.
All very satisfactory so far, but when I switch to step response like this:
I get an output waveform with 60% overshoot on both the rise and fall:
What's up with that? I thought phase margin and overshoot were directly related. and expected something with a very small amount of overshoot, or perhaps none at all.
Preliminary tests on the bench confirm the simulation. There is no oscillation, but step response shows a large overshoot. I have to do some mechanical and desoldering to get the signal generator input in there cleanly for a proper test.
I have a couple of hypotheses, but not enough experience yet to know which path is most profitable to pursue, or if the solution even lies in this list:
Hypothesis 1. The method I'm using to plot the loop gain frequency response is not applicable to this circuit for some reason or I've gotten it wrong somehow. I learned this approach from this Linear Technologies LTspice video: http://www.linear.com/solutions/4449
Hypothesis 2. Step response is not always directly tied to loop gain frequency response, and one of the capacitors or something is causing the step response to be strange even though the feedback loop is stable.
Can you help me understand where I've gone wrong?






