I am trying to implement a brushless motor driver using an IR2301S driver. I started with testing the driver without MOSFETs. Here is schematic:

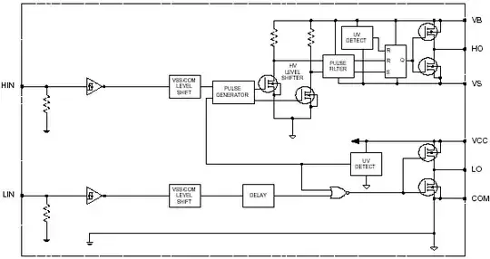
In the datasheet of the IR2301S is this picture:
If I understood correctly, I should see oscillating on LO if there is an oscillating signal on LIN and unconnected HIN, VS. I got it. But when I send an oscillating signal on HIN while LIN and VS are unconnected I don't see oscillating on HO; there is stable 6 V on HO. Input signal amplitude is 3.3 V. I've tried to change VCC up to 12 V, change the capacity of C1 and C4 from 1 μF to 100 μF without luck. What am I doing wrong?
