...and scales well?
I'm in the process of writing a text game / "Make your own adventure" novel, with a fairly convoluted, non-linear plot. Getting that plot under control has proven to be a rather daunting task, and I started using a Concept Map to map out the interconnections between the scenes.
The problem is I tried pretty much everything from the List of Concept Mapping software and it either restrains me to tree-like structures, or (usually) concentrates on pretty presentation at cost of usability.
The final map will be at least 100 boxes, probably more, with mostly top-down flow and core nodes where action converges and diverges, but there will be jumps, irregularities, dependencies. (that's why not mind map, which is a tree-like structure, no freeform links.)
The simpler programs start getting crowded with 10 boxes and don't allow for easily scaling the map up, making it a big, easily zoomable sheet. The more complex ones throw a thousand presentation prerequisites at me; adding one node takes a few minutes, I lose the focus, flow and perspective muddled in clicking through endless dialogs designed to make the final chart pleasing to the eye of audience, a tool for presentation.
So far I tried two approaches:
- A drawing in Google Docs draw tool. It works, but it began seriously slowing down on my netbook which is my primary tool. It's burdensome, not really designed for this work but better than others - at least it let me create a huge canvas easily.

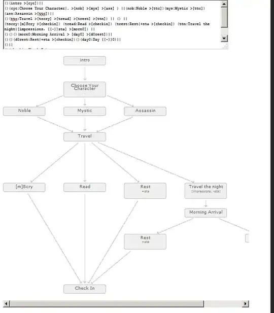
- Arrows-and-Boxes which is fairly fast and has all I need, but requires me to write everything in a fancy script; it's very good to look and acceptable for adding stuff, but a pain in the neck to edit/modify.

As you can see, they are far from optimal. Google Docs will probably be unacceptably slow with several hundred elements to draw, and the Arrows-And-Boxes could quickly grow unmaintainable (plus syntax errors are difficult to find).
Can you suggest a better tool for that task? Something lightweight that scales up easily for the huge project, is easy to fill in and doesn't muddle the process of planning with irrelevant requirements?
