The Boltzmann distribution asserts that a state at a lower energy is more likely to be populated than a state at a higher energy level. However, the Maxwell-Boltzmann distribution asserts that small velocities are the least likely to be observed. Since velocity is monotonically related to kinetic energy, how can the Maxwell-Boltzmann distribution be reconciled with the Boltzmann distribution?
2 Answers
The simplest way to address this is to note that you seem to be missing a piece of the full Boltzmann distribution! The Boltzmann distribution for the canonical ensemble has the form,
\begin{gather*}
p(E) = \frac{\Omega}{Z} e^{-\beta E}
\end{gather*}
where $\Omega$ is the multiplicity or degeneracy of the state in question, $Z$ is the canonical partition function, and $\beta = \frac{1}{k_BT}$ is the thermodynamic $\beta$. In many cases, we find model systems will have non-degenerate states such that $\Omega_E = 1$ for each $E$, which gives the expected monotonic exponential decay for the probabilities that you expected. For instance, the vibrational states in the diatomic molecule I$_2$ have the following Boltzmann distribution,
This obeys your intuition precisely because the degeneracies are all $\Omega = 1$ for the vibrational states.
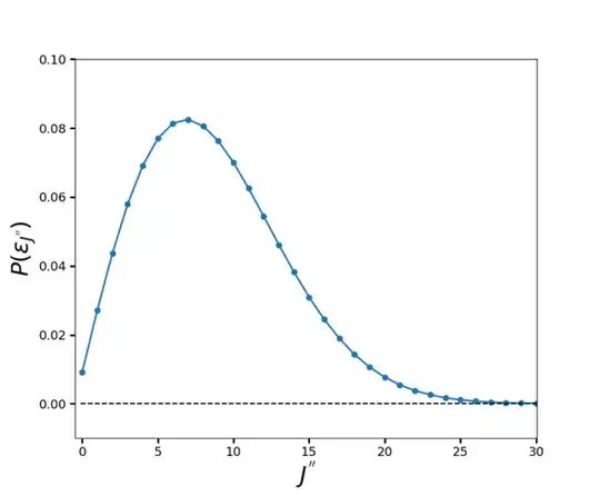
In the cases of degenerate systems like molecular rotations, however, the factors $\Omega$ need not be 1, and we can even find examples where the degeneracy causes the shape of the distribution to significantly change. For instance, the rotational levels in diatomic CO have the following Boltzmann distribution.

As you can see, the lowest energy state (with $J = 0$) is not even close to the most heavily occupied! This is because of the multiplicity $\Omega = 2J+1$ that the rotational states of a rigid rotor have.
Finally, the Maxwell-Boltzmann distribution whose formula is,
\begin{gather*}
p(v) = \frac{4}{\sqrt{\pi}} \left( \frac{m}{2k_BT} \right)^{\frac{3}{2}} v^2 e^{- \frac{mv^2}{2k_BT}}
\end{gather*}
is a special case of applying the Boltzmann distribution to the kinetic energies of an ideal (non-interacting) gas of particles. The factor of $v^2$ that was giving you pause comes from accounting for the relative probabilities of having different speeds; namely, $v^2$ functions as if it were $\Omega$ in the Boltzmann distribution. The Maxwell-Boltzmann distribution behaves unintuitively because if you think about the random velocity vectors mapping onto a sphere whose radius is the speed, you can see that there are significantly more ways (proportional to $v^2$) to have larger speeds than smaller speeds. This is shown below,
In other words, as you get to smaller velocities, there are relatively few ways that you can realize this velocity in practice, and higher speeds will become drastically more common, somewhat defying intuition.
- 3,857
When you compute the Maxwell-Boltzmann velocity distribution, you start with just the probability of getting a particular state, which in this case is parameterized by the momentum $\vec{p}$ so that $$ P(\vec{v}) \propto e^{-\beta E_\vec{p}} =e^{-\beta p^2/2m} =e^{-\beta mv^2/2}\,. $$ This distribution does show the characteristic decrease of the probability with the energy. However, this should really be thought of as function of the components of the velocity vector, i.e., $$ P(v_x,v_y,v_z) = \frac{1}{Z} e^{-\beta m(v_x^2+v_y^2+v_z^2)/2}\,, $$ where $Z$ is the partition function.
Now, this is not a function of speed directly. In order to find the probability of getting a particular speed, you have to integrate over all possible directions of the velocity. We can think of the velocity vectors as points in a "velocity"-space, and the states at a particular speed $v$ live on the surface of a sphere of radius $v$. Thus as $v$ gets larger, the number of states increases. At small $v$, this cases the probability of getting a particular $v$ to rise. At large $v$, the exponential decay in the Boltzmann distribution takes over, and the probability getting a certain $v$ decreases.
Mathematically, if you want to compute the probability of getting a particular speed $v$, we consider the normalization condition, \begin{align} 1 &= \int_0^{2\pi}d\phi\int_0^{\pi}d\theta\int_0^{\infty}v^2dv\,P(\vec{v})\\ &= \int_0^{\infty}dv\,v^2\frac{1}{Z} \int_0^{2\pi}d\phi\int_0^{\pi}d\theta e^{-\beta mv^2/2}\\ &=\int_0^{\infty}dv\,\frac{4\pi}{Z}v^2e^{-\beta mv^2/2}\,. \end{align} We can then identify the M-B distribution as $$ P(v) = \frac{4\pi}{Z}v^2e^{-\beta mv^2/2}\,, $$ and we can see how the factor of $v^2$$-$which comes mathematically from the integration measure in spherical coordinates and physically from the fact there are "more" states with larger speeds$-$causes the distribution to go to zero as $v\to0$.
- 9,501