I have installed an Android entertainment system in my car. The problem is that it gets activation signal through ACC line and it turns off while cranking the engine.
I will use the ignition line to send the activation signal so it won't turn off while cranking but I'm afraid that the voltage drop of the battery and the possible voltage spikes will create issues.
I was thinking to install a second small battery for the android system to give power only while cranking. The battery will be connected through a relay and a diode with the +12V line and when the ACC cuts off the relay will isolate the second from the first battery. That way the system will be powered from the second battery for a few seconds while cranking and the second battery will be charged while the engine is running.
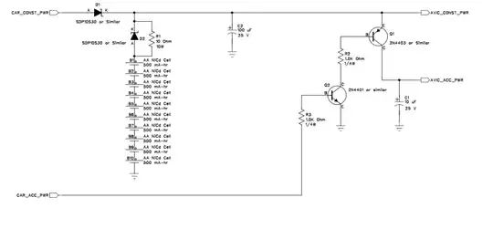
Could I use a simple UPS 12V 1.3Ah or 2.4Ah which is small enough to fit inside the dashboard? What should I take care of? A schematic will be very useful. I found this schematic but it uses old type NiCd batteries. I'm concerned about the charging process and how effectively and safely the car will charge the second battery.
