I have a 1988 Suzuki LS650 Savage from someone who jumped it off with running car. Put a new battery in it and now I can't get any power. No lights or anything. What do I need to check?
1 Answers
This shouldn't be too crazy. You will probably need a multimeter to test things. (If you watch the specials carefully, there is at least one tool outlet that gives these away as special coupon deals
I would start the journey with the service manual. It's available here.
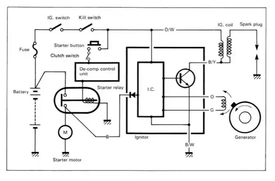
Check out section #6, electrical. Your system is pretty simple.
A couple of switches, a fuse, a module or two and you've got it... Use the volt meter to read DC voltage at each point along the way (black lead clipped to ground, probe each touch point with the red lead...) I see a fuse, an ignition switch, a kill switch, a starter button and a clutch switch in the circuit. I'd start with testing those. And it looks like no kick stand switch on your bike.
Does this make sense?
Edit:
Electrical troubleshooting for beginners.
- Get a volt ohm meter (also called a multimeter) With this tool you can test voltage, test resistance, test batteries (including all the batteries in your tv remotes in the house!) You don't need to spend a whole lot of money here.
- Place the multimeter on DC (Direct Current) Voltage setting. You will want 20 volts (or what ever makes sense for your multimeter. You want the next higher value than 14 volts DC.)
- Put the black lead in the ground / COM port.
- Put the read lead in the V / OHM / mA port.
- Clip the black lead securely to the negative terminal on your battery. Use an ACCO clip to hold it secure.
- Use the red probe. Touch both sides of each of the fuses in your system. If both sides read 12 - 13 volts you are good, and the fuses are good. If one side is 12v and the other side = 0 volts, that means the fuse is dead and should be replaced.
- Now move up to the ignition switch. Can you touch both input and output to that switch? Same test. With the key turned on, do you see 12 volts on both sides of the switch? If so, it's good.
- Can you see the pattern here? Rinse and repeat. Move along each step of the way testing things.
- If all you have is a test light, that will work, kinda sorta. You clip one lead to battery ground the other is same as your red probe. The problem is, you won't be able to do any next steps testing if that is required (like reading resistance over a particular element when it is removed from the circuit.)
- The one thing about a test light that is pretty cool. I've got one with a really sharp dart point on the end. I can easily pierce wiring cover to do a quick test without having to disconnect anything. Handy for things like that ignition switch, or the kill switch. You can pierce the wire five inches in front of the switch.
Let us know your results by editing your original question. Photos will help others with the same problem in the future.
@DanielRaines Edit #2: Followup. I'm looking at that diagram, and my own experience. If not the switches and fuses on that diagram then it must be something else on that diagram. I will say, I remember all the troubles I had with an old Suzuki RF900R. I had to pull the spark plugs, clean and dry them frequently as fix for my own no start. Possible that is an issue for you as well?
- 6,579
- 18
- 36
