I have a question about using an Arduino to control a MOSFET with optocoupler. The question is, the supply voltage may vary from 5 to 36 Volts. For example, sometimes I will use a 5V switching regulator with a 5V LED strip, and other times using a 36V to supply something else at 36V ratings.
I choose an Onsemi MOSFET: NTD70N03R, it has MAX VGS for 20V. So apply the maximum 36V directly to Gate will just kill the MOSFET right? After considering another topic, which used a resistor divider to scale down the gate voltage to half the supply voltage. This is OK under 36V supply, but I will have a voltage too low (5-0.4/2 = 2.3V, 0.4 is optocoupler's saturation voltage) using the half divider under 5V supply voltage. NTD70N03R's VGS(th) is 2V max, so 2.3V is just OK to "open" my MOSFET. But after considering this curve:

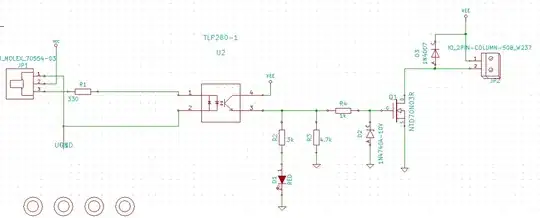
I found that the RDS(on) is larger under small VGS like 2.3V. So I want a larger VGS for smaller RDS(on), then I thought to use an 10V zener diode 1N4740A without resistor divider, here is my schematic:

D1 is a LED for indicating, R3 is a pull down resistor for MOSFET, D2 is a 10V Zener diode and R4 just limit the current through D2. Thus, when supply voltage VEE < 10V, D2 and R4 won't work, VGS = VEE; when VEE > 10V, D2 just regulate VGS to 10V, for maximum VEE 36V, current through D2 will be 36-10/1k=26mA, below 1N4740A's IZM 91mA, so 1N4740A won't die.
I am a newbee in electronics, I don't know if all I said (calculate and design and so on...) is right. I will definitely wire up my circuit to test it later, but I am wondering if I can get some suggestions?