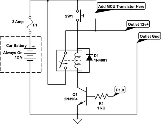
I want to replace a physical N.O. switch with a microcontroller controlled transistor. The MCU is a ~3.3v MSP430. Since this is high side, I know I need a PNP transistor, and since the voltages are different, I need a way to connect the two.

simulate this circuit – Schematic created using CircuitLab
I thought of using either a Sziklai Pair or a modified inverting npn/pnp pair.

Is there a practical difference between the two? And is there any significant (Greater than 1mA) current draw?
As a note, if it is important, the point marked "?" at the PNP's collector, can be tied to the 12v source. Would this be an issue? And I will only need to enable the pair for under 0.5 Seconds, long enough to turn the relay on (typically 10mS??).
