2

I thought, I will not bother any more with this project of mine, but I really run out of ideas trying to get it to work.

When using breadboard, the design works as expected (did it couple of times already), however, when I put it onto universal (3-track) PCB, it stopped to work.

I divided the testing into two parts: disconnected R8 to see if U1b generates sound. It does not. The breadboard setup was quickly done using the same pins and yes, it worked right away.

What I have done:

  • List item
  • measured "voltages" on 8, 9, 14 and compared (I am aware this is oscillating, so values are averages, I guess). Values were very similar.
  • touching pin 8 by finger actually produced repetitive sound on the PCB solution, while on the breadboard counterpart it added noises, otherwise reaction was similar.
  • checked if C1 is not shortcut, and trying another capacitor
  • U1a part also did not work, but I have not researched it extensively.
  • of course, checked continuity of all junctions and checked the schematics, more than once

The question is, what else can I try to pinpoint the problem or is it time to rework, for example, get IC out and check if it's still good? (I think, I was very careful and quick soldering IC with 350 deg.C iron, but...). I do not have an oscilloscope yet.

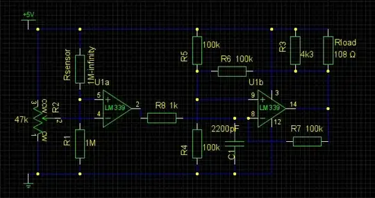
The picture of the board and breadboard is more an illustration, as connections aren't seen. The breadboard implements only oscillator part, but at prototyping stage I had both.

schematics pcb vs breadboard

UPDATE: Solved by adding more resistance to Rload, thanks to Rafal Powierski.

UPDATE2: Datasheet for the comparator also advices to connect unused inputs to ground, as Spoon suggested.

Roman Susi
  • 985
  • 3
  • 13
  • 30
  • First are all your unused inputs pulled up/ down to 0V or 5V? These can oscillate and influence other inputs (the proto board may not have experienced this as it has a small amount of extra capacitance.) Do you have decoupling capacitor for the IC supply ? Finally when prototyping I use sockets for the IC s just in case I have to debug this sort of issue. – Spoon Jul 21 '13 at 15:37
  • I have tried 10uF capacitor - no effect. Unused inputs aren't connected. I can try it, thanks. – Roman Susi Jul 21 '13 at 16:03

1 Answers1

1

Output stage might have insufficient current to drive low voltages, because of low resistance of speaker. For testing add a serial resistor 470 ohm ... 1k in series with speaker. Output stage drive capability is varying from chip to chip, depending on output transistor beta. (assume 6mA as minimum)

  • Same speaker works perfectly on breadboard with 100 ohm resistor. I will try your advice however. Thanks – Roman Susi Jul 21 '13 at 16:05
  • Thank you! It's a power issue indeed. When I added another 100 ohm resistor in series to the speaker, I got it to work. I've always prototyped with TWO separate ICs, assuming, there is no much difference. – Roman Susi Jul 21 '13 at 16:15