5

I have a set of security cameras powered by a solar powered battery bank. (4S5P LiFePO4 batteries charged by a 100W solar panel).

As the voltage varies depending on charge level and how sunny it has been, the batteries can sometimes be drained over night before the solar panel starts charging them again. The batteries also have a BMS that will cut them out below a certain voltage.

The cameras draw a higher current during startup than during normal operation, so powering all at once when the batteries are at a low charge level will cause voltage drops.

To maximize battery life and to keep some of the cameras on longer than others during low battery conditions, and also to ensure that they don't all power on at once, I want to add a simple voltage dependent delay-on circuit that power some of them on a short while after the voltage goes above 12V. If the voltage drops below 12V, I want the cameras with this circuit to lose power after a while (not instantly). The duration of the on/off delay is not critical, as long as it is in the range of a second or a few. The 'prioritized' cameras will not have this circuit and will stay powered until the battery bank's BMS cuts the power due to too low voltage in the batteries.

I also want to keep these delay-on circuits as simple as possible.

My initial thinking is something like the circuit below: if the voltage goes above 12V the D1 zener will conduct and charge C1. When C1 is charged, M1 will conduct and power the load (here illustrated by a light bulb). If the voltage drops below 12V, R2 will discharge C1 and M1 will stop conducting. C1 can vary in size for each camera so that the on-delay is different for each camera.

Is my thinking correct / will this work as intended?

Any suggestions on changes or even a completely different solution are much appreciated!

schematic

simulate this circuit – Schematic created using CircuitLab

Update: in front of each load, I also have a boost-buck regulator. Those are el-cheapo things from China. Unfortunately, I don't have a datasheet for them, but there is an input capacitor @ 470uF and a similar sized output capacitor. I have those regulators to ensure the cameras are fed with the 12-13V they expect and to not fry their built-in regulators with over- or undervoltage. The new switch circuit will sit in front of the regulator. I added this detail later in case the inrush current to the regulator's capacitors could be an issue.

voltage regulator that is part of the load

KristoferA
  • 311
  • 3
  • 8
  • I see that one user has voted to close the question. Would whoever voted to close be able to share the reason for that so I can improve future questions in case there is a problem with how I asked it? (Too few or too many details, poor initial design from my end, or something else?) – KristoferA Mar 31 '24 at 10:11

1 Answers1

6

Your circuit won't switch the load cleanly on or off, with such a slow-slewing battery voltage. The load's voltage will change faster than battery voltage, due to the transistor's gain, but still not as fast as you need. Also, near the "switching" threshold, any slower fluctuations in battery potential (due to changing loads) will appear across the load too, heavily amplified.

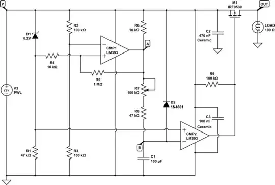
For this kind of application you really need need hysteresis, a difference between "on" and "off" thresholds. That's usually implemented using positive feedback, which also has the benefit of causing switching to be fast and "digital", never occupying a state between fully on or off. While this can be achieved with a couple of transistors, by far the best solution will employ either a microcontroller, or comparators. Microcontrollers require programming, and assuming you don't want that hassle, here's a comparator solution, using the two comparators inside a single 8-pin DIP package LM393:

schematic

simulate this circuit – Schematic created using CircuitLab

R4 and R5 provide positive feedback for about 250mV of hysteresis between the upper and lower switching thresholds, which are +12.25V and +12.0V respectively. That is, supply voltage must rise above +12.25V for the load to switch on, and then fall below +12.0V for it to switch off. This prevents oscillations when supply voltage passes very slowly through the thresholds, and produces a fast and emphatic on/off for the load. Because of this, C2 and C3 are necessary to help keep the supply from fluctuating under sudden load changes. Install C2 as close as possible to M1's source and where the load's ground connects to this circuit. Connect C3 right across the LM393 power supply pins, as close as possible to those pins.

When CMP1 detects crossing of the thresholds, and its output A changes state, capacitor C1 charges or discharges via R7 and R8, producing a slow rise or fall of potential at B. CMP2 goes high or low as B passes through about half of the supply potential, resulting in its output changing state several seconds after CMP1's output transition. That delay is adjustable between about 3s and 15s, by adjusting potentiometer R7.

Here are some waveforms from a simulation. The first is input potential \$V_P\$ at node P, and the second shows potential \$V_A\$ at node A (blue), and output (load voltage) \$V_{OUT}\$ (orange):

enter image description here enter image description here

The green markers show the slight difference between the upper and lower switching thresholds.

Simon Fitch
  • 34,939
  • 2
  • 17
  • 105
  • I have ordered a few LM393s to try this out. I have all the other components already. Again, a million thanks for this! – KristoferA Mar 30 '24 at 11:53
  • One question: the output from CMP2 is grounded. Won't that cause M1 to be always on? – KristoferA Mar 31 '24 at 02:31
  • Re. my previous comment: the output from CMP2 is grounded in the schematic, but from your answer I understand that C3 should only be connected to the comparator's power pins and not to the output. – KristoferA Mar 31 '24 at 02:42
  • 1
    @KristoferA that's an error, sorry I'll fix it. – Simon Fitch Mar 31 '24 at 03:07
  • Thanks, one more question: is it important that C2 is ceramic, or can I use an electrolytic capacitor instead? I just realized that the largest ceramic caps I have are 100nF, but I also have 0.47uF electrolytics. – KristoferA Mar 31 '24 at 09:01
  • 1
    @KristoferA The size and materials of C2 depends on the nature of the load, but isn't critical. In a product made for sale you'd have to take great care, but this is just for you, so there's no harm in experimenting. C2 = 100nF could be just fine, or even 470nF electrolytic. If the load is hungry, you might find you'll need many microfarads, in which case I'd recommend 10uF electrolytic, AND 100nF ceramic in parallel. Really hard to say exactly, without measurements. – Simon Fitch Mar 31 '24 at 09:22
  • Great, thanks! The load has a voltage regulator with some big caps, so I think the initial power consumption is high. I think I will go with your suggestion of using two caps for C2. I have some low-ESR 100uF. That is perhaps overkill but should work if parallelled with a 100nF ceramic, I guess? – KristoferA Mar 31 '24 at 09:47
  • @KristoferA some more information about the regulator, and those caps. You probably should have led with that. – Simon Fitch Mar 31 '24 at 10:15
  • The regulator is an off-the-shelf boost-buck thing. The input capacitor on the regulator is a 470uF electrolytic. I will add those details to the question to make it more clear. – KristoferA Mar 31 '24 at 10:22