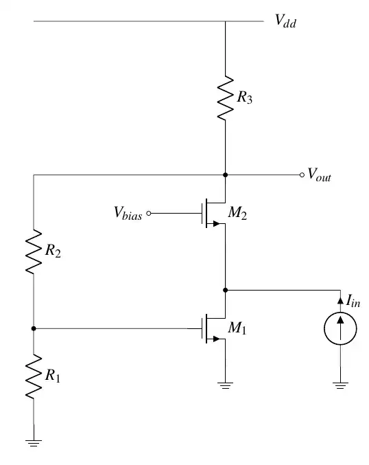
The following is a figure from 8.61 in Design of Analog CMOS Integrated Circuit, page 311:
Here is the question: Calculate feedback \$\beta\$ of the following circuit:
As we use the method of the book, we have to ground both of two terminal feedback network of the loop according to figure 8.61:
$$\beta = \frac{V_{out}} {I_{in}} = R_2 \parallel R_3$$
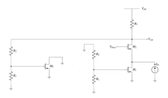
However, professor Ali Hajimiri on YouTube thinks the following:
$$H_{\infty} = \frac{1} {g_{m1}} (1 + \frac{R_2} {R_2})$$




Can you draw correct feedback network in the answer section?
– kile Mar 24 '24 at 15:06